WARNING:
JavaScript is turned OFF. None of the links on this concept map will
work until it is reactivated.
If you need help turning JavaScript On, click here.
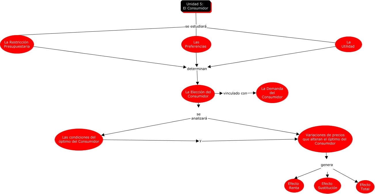
Este Cmap, tiene información relacionada con: Unidad 5, Las Preferencias determinan La Elección del Consumidor, Unidad 5: El Consumidor se estudiará Las Preferencias, La Restricción Presupuestaria determinan La Elección del Consumidor, La Elección del Consumidor se analizará Variaciones de precios que alteran el óptimo del Consumidor, Variaciones de precios que alteran el óptimo del Consumidor genera Efecto Total, La Elección del Consumidor se analizará Las condiciones del óptimo del Consumidor, La Elección del Consumidor vinculado con La Demanda del Consumidor, Variaciones de precios que alteran el óptimo del Consumidor genera Efecto Renta, Unidad 5: El Consumidor se estudiará La Utilidad, Variaciones de precios que alteran el óptimo del Consumidor genera Efecto Sustitución, Unidad 5: El Consumidor se estudiará La Restricción Presupuestaria, Las condiciones del óptimo del Consumidor y Variaciones de precios que alteran el óptimo del Consumidor, La Utilidad determinan La Elección del Consumidor