WARNING:
JavaScript is turned OFF. None of the links on this concept map will
work until it is reactivated.
If you need help turning JavaScript On, click here.
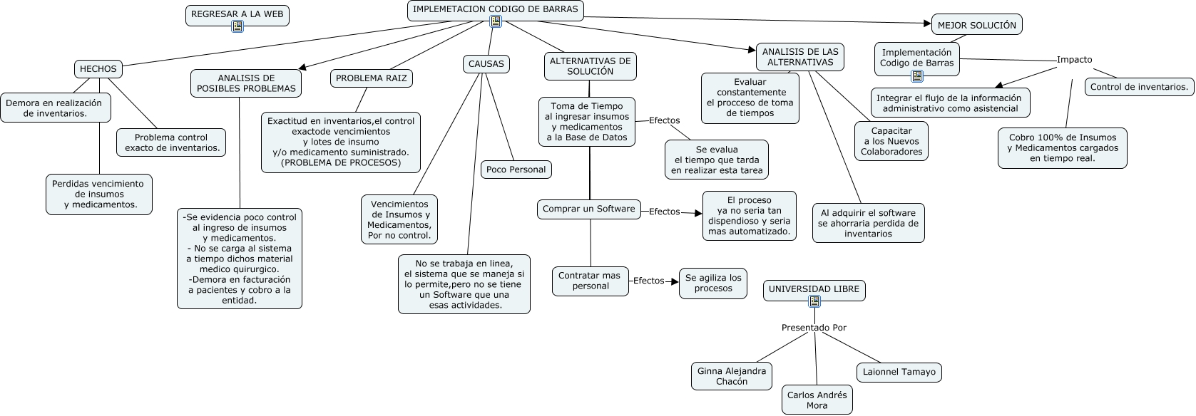
Este Cmap, tiene información relacionada con: IMPLEMENTACIÓN CÓDIGO DE BARRAS CLINICA CURITAS, Comprar un Software Efectos El proceso ya no seria tan dispendioso y seria mas automatizado., HECHOS ???? PROBLEMA RAIZ, Implementación Codigo de Barras Impacto Cobro 100% de Insumos y Medicamentos cargados en tiempo real., ANALISIS DE LAS ALTERNATIVAS ???? Evaluar constantemente el procceso de toma de tiempos, ALTERNATIVAS DE SOLUCIÓN ???? Contratar mas personal, HECHOS ???? ANALISIS DE LAS ALTERNATIVAS, HECHOS ???? ANALISIS DE POSIBLES PROBLEMAS, Exactitud en inventarios,el control exactode vencimientos y lotes de insumo y/o medicamento suministrado. (PROBLEMA DE PROCESOS) ???? PROBLEMA RAIZ, Contratar mas personal Efectos Se agiliza los procesos, HECHOS ???? ALTERNATIVAS DE SOLUCIÓN, HECHOS ???? Perdidas vencimiento de insumos y medicamentos., HECHOS ???? CAUSAS, HECHOS ???? Demora en realización de inventarios., HECHOS ???? MEJOR SOLUCIÓN, ALTERNATIVAS DE SOLUCIÓN ???? Comprar un Software, CAUSAS ???? Vencimientos de Insumos y Medicamentos, Por no control., CAUSAS ???? No se trabaja en linea, el sistema que se maneja si lo permite,pero no se tiene un Software que una esas actividades., ANALISIS DE LAS ALTERNATIVAS ???? Al adquirir el software se ahorraria perdida de inventarios, CAUSAS ???? Poco Personal, Implementación Codigo de Barras Impacto Integrar el flujo de la información administrativo como asistencial