WARNING:
JavaScript is turned OFF. None of the links on this concept map will
work until it is reactivated.
If you need help turning JavaScript On, click here.
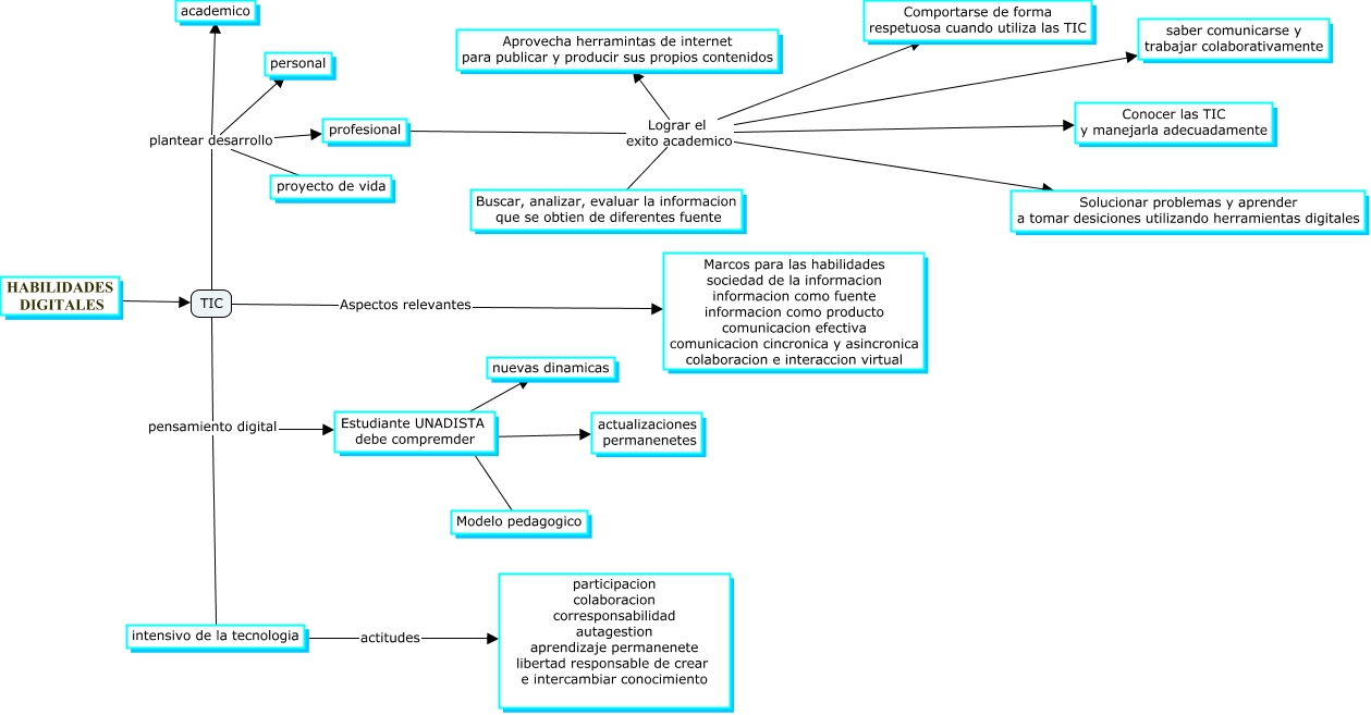
Este Cmap, tiene información relacionada con: HABILIDADES DIGITALES, TIC plantear desarrollo academico, TIC plantear desarrollo personal, profesional Lograr el exito academico Conocer las TIC y manejarla adecuadamente, TIC plantear desarrollo profesional, TIC pensamiento digital Estudiante UNADISTA debe compremder, TIC pensamiento digital intensivo de la tecnologia, profesional Lograr el exito academico Buscar, analizar, evaluar la informacion que se obtien de diferentes fuente, TIC Aspectos relevantes Marcos para las habilidades sociedad de la informacion informacion como fuente informacion como producto comunicacion efectiva comunicacion cincronica y asincronica colaboracion e interaccion virtual, profesional Lograr el exito academico Aprovecha herramintas de internet para publicar y producir sus propios contenidos, Estudiante UNADISTA debe compremder ???? actualizaciones permanenetes, profesional Lograr el exito academico Solucionar problemas y aprender a tomar desiciones utilizando herramientas digitales, profesional Lograr el exito academico saber comunicarse y trabajar colaborativamente, TIC plantear desarrollo proyecto de vida, Estudiante UNADISTA debe compremder ???? Modelo pedagogico, Estudiante UNADISTA debe compremder ???? nuevas dinamicas, intensivo de la tecnologia actitudes participacion colaboracion corresponsabilidad autagestion aprendizaje permanenete libertad responsable de crear e intercambiar conocimiento, profesional Lograr el exito academico Comportarse de forma respetuosa cuando utiliza las TIC, HABILIDADES DIGITALES ???? TIC