WARNING:
JavaScript is turned OFF. None of the links on this concept map will
work until it is reactivated.
If you need help turning JavaScript On, click here.
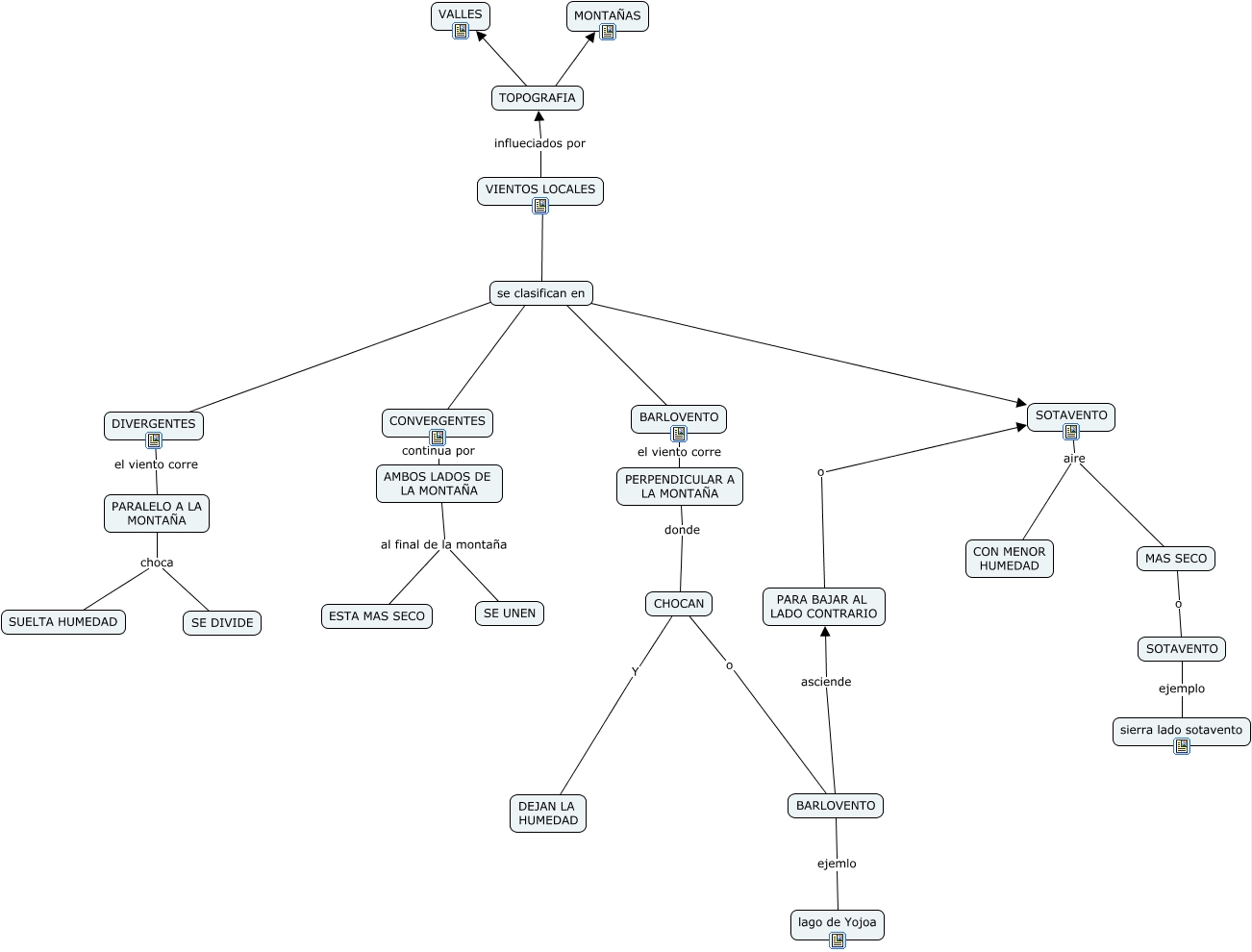
Este Cmap, tiene información relacionada con: vientos locales de honduras, SOTAVENTO ejemplo sierra lado sotavento, DIVERGENTES el viento corre PARALELO A LA MONTAÑA, TOPOGRAFIA ???? VALLES, se clasifican en ???? CONVERGENTES, CHOCAN o BARLOVENTO, PARALELO A LA MONTAÑA choca SE DIVIDE, SOTAVENTO aire CON MENOR HUMEDAD, PERPENDICULAR A LA MONTAÑA donde CHOCAN, se clasifican en ???? DIVERGENTES, BARLOVENTO el viento corre PERPENDICULAR A LA MONTAÑA, TOPOGRAFIA ???? MONTAÑAS, VIENTOS LOCALES ???? se clasifican en, BARLOVENTO ejemlo lago de Yojoa, CONVERGENTES continua por AMBOS LADOS DE LA MONTAÑA, AMBOS LADOS DE LA MONTAÑA al final de la montaña ESTA MAS SECO, se clasifican en ???? BARLOVENTO, MAS SECO o SOTAVENTO, PARA BAJAR AL LADO CONTRARIO o SOTAVENTO, PARALELO A LA MONTAÑA choca SUELTA HUMEDAD, VIENTOS LOCALES influeciados por TOPOGRAFIA