WARNING:
JavaScript is turned OFF. None of the links on this concept map will
work until it is reactivated.
If you need help turning JavaScript On, click here.
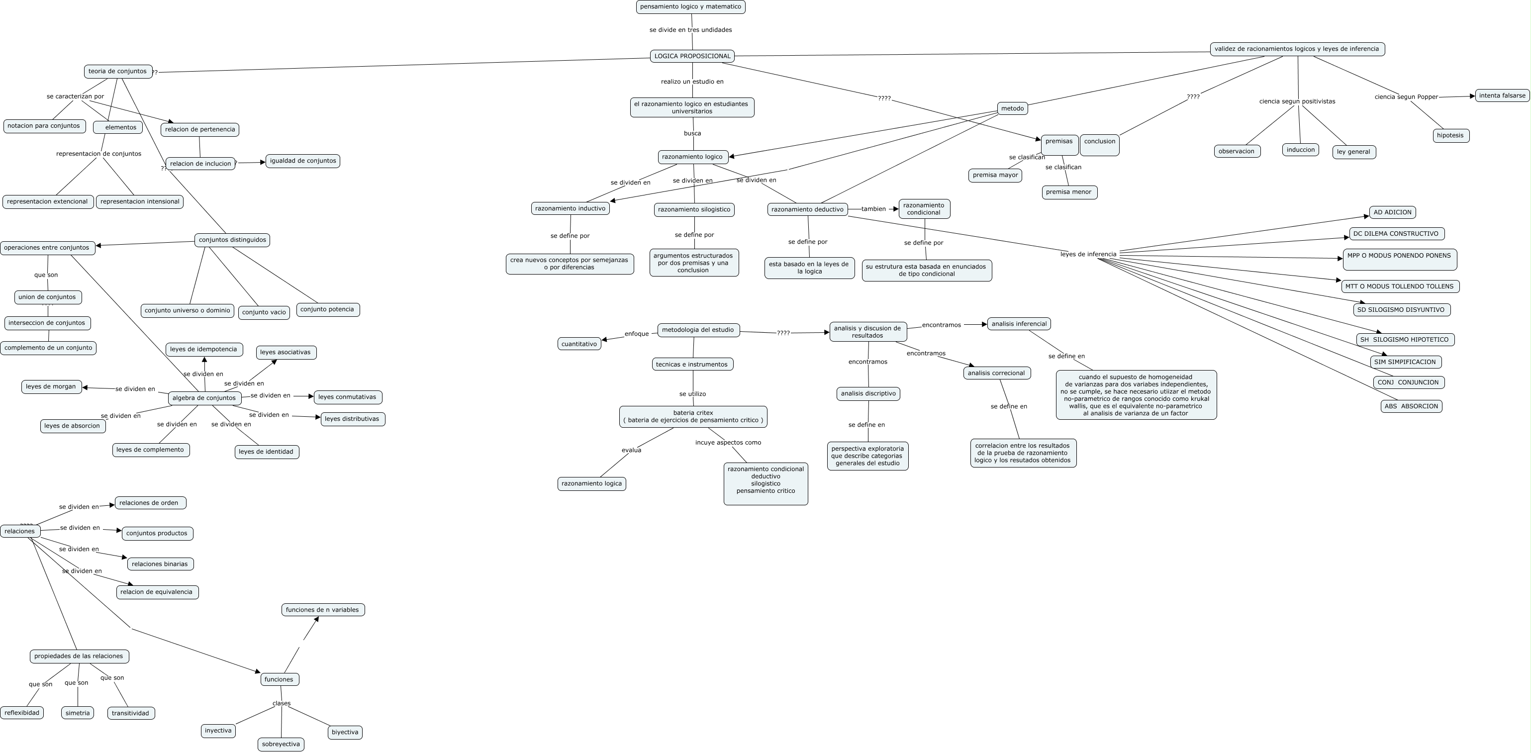
Este Cmap, tiene información relacionada con: PENSAMIENTO LOGICO Y MATEMATICO, metodologia del estudio enfoque cuantitativo, LOGICA PROPOSICIONAL realizo un estudio en el razonamiento logico en estudiantes universitarios, funciones clases sobreyectiva, analisis y discusion de resultados encontramos analisis discriptivo, relaciones ???? propiedades de las relaciones, LOGICA PROPOSICIONAL ???? teoria de conjuntos, razonamiento deductivo leyes de inferencia AD ADICION, propiedades de las relaciones que son reflexibidad, relaciones se dividen en relaciones de orden, validez de racionamientos logicos y leyes de inferencia metodo razonamiento deductivo, algebra de conjuntos se dividen en leyes conmutativas, operaciones entre conjuntos que son union de conjuntos, metodo razonamiento inductivo, teoria de conjuntos ???? conjuntos distinguidos, razonamiento silogistico se define por argumentos estructurados por dos premisas y una conclusion, razonamiento deductivo leyes de inferencia SH SILOGISMO HIPOTETICO, tecnicas e instrumentos se utilizo bateria critex ( bateria de ejercicios de pensamiento critico ), razonamiento inductivo se define por crea nuevos conceptos por semejanzas o por diferencias, LOGICA PROPOSICIONAL ???? validez de racionamientos logicos y leyes de inferencia, teoria de conjuntos se caracterizan por elementos