WARNING:
JavaScript is turned OFF. None of the links on this concept map will
work until it is reactivated.
If you need help turning JavaScript On, click here.
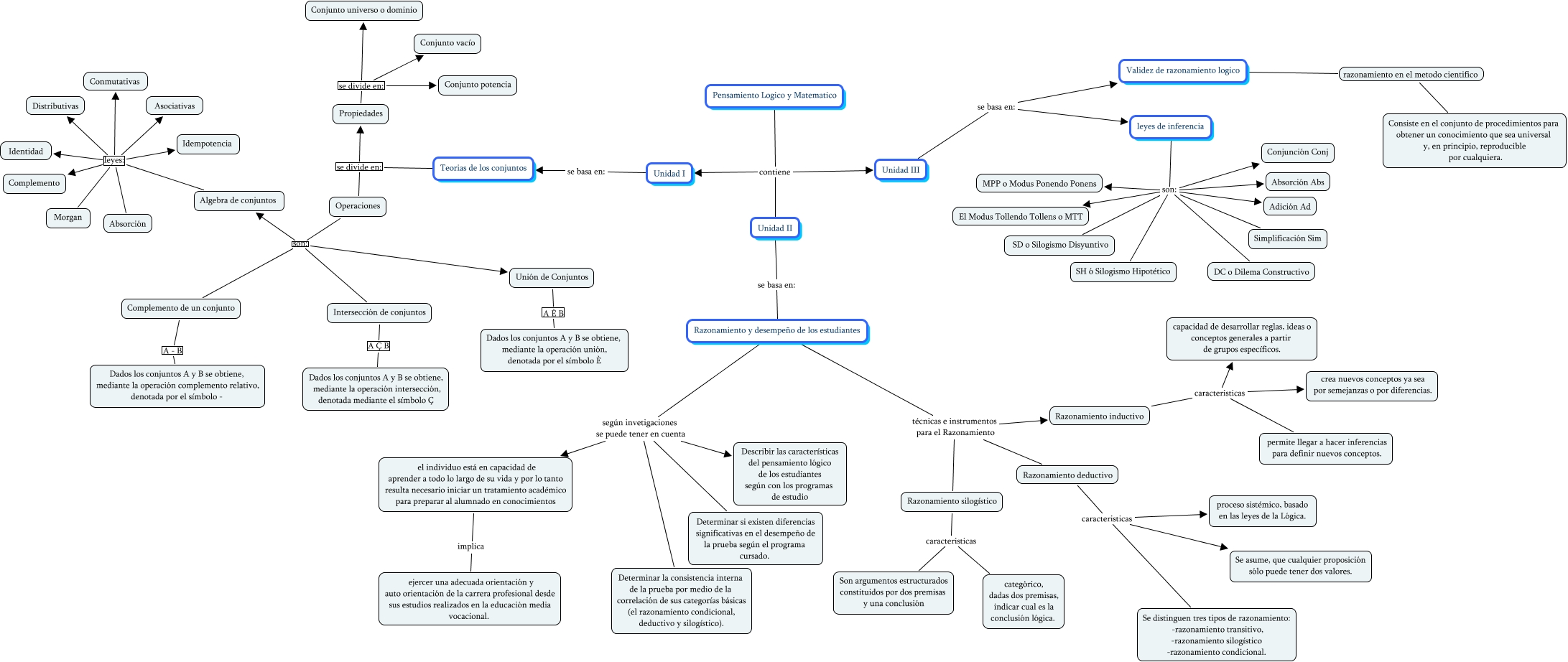
Este Cmap, tiene información relacionada con: pensamiento logico-agosto-2015, Propiedades se divide en: Conjunto potencia, Algebra de conjuntos leyes: Idempotencia, Operaciones son: Unión de Conjuntos, Teorias de los conjuntos se divide en: Operaciones, leyes de inferencia son: Conjunción Conj, Algebra de conjuntos leyes: Complemento, Intersección de conjuntos A Ç B Dados los conjuntos A y B se obtiene, mediante la operación intersección, denotada mediante el símbolo Ç, Algebra de conjuntos leyes: Morgan, Razonamiento y desempeño de los estudiantes técnicas e instrumentos para el Razonamiento Razonamiento inductivo, Algebra de conjuntos leyes: Distributivas, leyes de inferencia son: DC o Dilema Constructivo, leyes de inferencia son: SD o Silogismo Disyuntivo, Propiedades se divide en: Conjunto universo o dominio, Operaciones son: Complemento de un conjunto, Operaciones son: Algebra de conjuntos, Unidad III se basa en: Validez de razonamiento logico, leyes de inferencia son: Adición Ad, Algebra de conjuntos leyes: Identidad, Unidad I se basa en: Teorias de los conjuntos, Razonamiento y desempeño de los estudiantes según invetigaciones se puede tener en cuenta Describir las características del pensamiento lógico de los estudiantes según con los programas de estudio