WARNING:
JavaScript is turned OFF. None of the links on this concept map will
work until it is reactivated.
If you need help turning JavaScript On, click here.
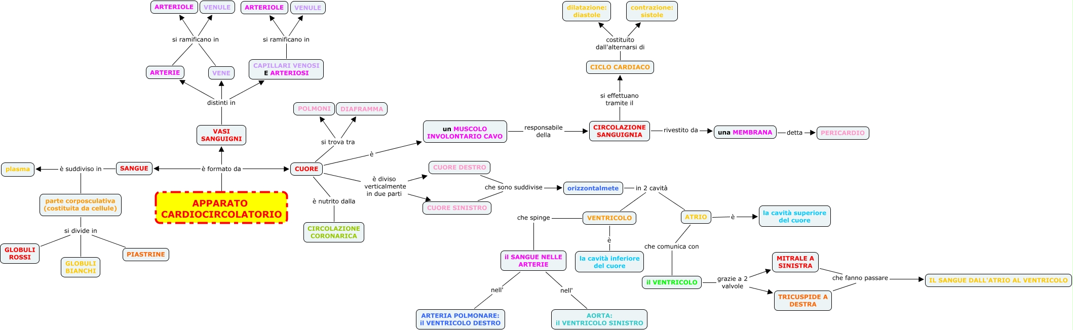
Questa Cmap, creata con IHMC CmapTools, contiene informazioni relative a: APPARATO CARDIOCIRCOLATORIO, CICLO CARDIACO costituito dall'alternarsi di contrazione: sistole, il VENTRICOLO grazie a 2 valvole MITRALE A SINISTRA, parte corposculativa (costituita da cellule) si divide in GLOBULI ROSSI, APPARATO CARDIOCIRCOLATORIO è formato da SANGUE, CICLO CARDIACO costituito dall'alternarsi di dilatazione: diastole, VASI SANGUIGNI distinti in CAPILLARI VENOSI E ARTERIOSI, CUORE SINISTRO che sono suddivise orizzontalmete, SANGUE è suddiviso in plasma, ATRIO è la cavità superiore del cuore, il SANGUE NELLE ARTERIE nell' ARTERIA POLMONARE: il VENTRICOLO DESTRO, CUORE è un MUSCOLO INVOLONTARIO CAVO, VENTRICOLO che spinge il SANGUE NELLE ARTERIE, CUORE è diviso verticalmente in due parti CUORE SINISTRO, ARTERIE si ramificano in VENULE, VENTRICOLO è la cavità inferiore del cuore, una MEMBRANA detta PERICARDIO, parte corposculativa (costituita da cellule) si divide in GLOBULI BIANCHI, parte corposculativa (costituita da cellule) si divide in PIASTRINE, il SANGUE NELLE ARTERIE nell' AORTA: il VENTRICOLO SINISTRO, CUORE è nutrito dalla CIRCOLAZIONE CORONARICA