WARNING:
JavaScript is turned OFF. None of the links on this concept map will
work until it is reactivated.
If you need help turning JavaScript On, click here.
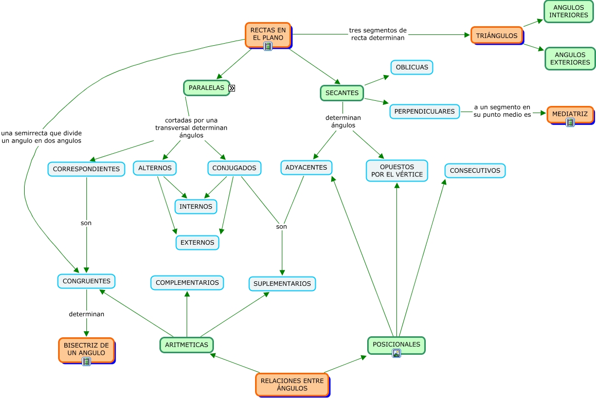
Este Cmap, tiene información relacionada con: geometria, EXTERNOS dos de ellos pueden ser ALTERNOS EXTERNOS, POSICIONALES OPUESTOS POR EL VÉRTICE, INTERNOS dos de ellos pueden ser ALTERNOS INTERNOS, RECTAS EN EL PLANO PARALELAS, SECANTES PERPENDICULARES, SECANTES determinan ángulos OPUESTOS POR EL VÉRTICE, TRIÁNGULOS ANGULOS INTERIORES, ALTERNOS INTERNOS, SECANTES OBLICUAS, PARALELAS cortadas por una transversal determinan ángulos ALTERNOS, CORRESPONDIENTES son CONGRUENTES, INTERNOS dos de ellos pueden ser CORRESPONDIENTES, ALTERNOS INTERNOS son SUPLEMENTARIOS, RELACIONES ENTRE ÁNGULOS POSICIONALES, ARITMETICAS SUPLEMENTARIOS, TRIÁNGULOS ANGULOS EXTERIORES, CORRESPONDIENTES son SUPLEMENTARIOS, CONJUGADOS son SUPLEMENTARIOS, OPUESTOS POR EL VERTICE son SUPLEMENTARIOS, EXTERNOS dos de ellos pueden ser CONJUGADOS EXTERNOS