WARNING:
JavaScript is turned OFF. None of the links on this concept map will
work until it is reactivated.
If you need help turning JavaScript On, click here.
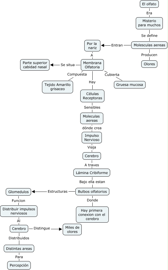
Este Cmap, tiene información relacionada con: Video El olfato, Lámina Cribiforme Bajo ella estan Bulbos olfatorios, Impulso Nervioso Viaja Cerebro, Cerebro A traves Lámina Cribiforme, Molesculas aereas Producen Olores, Bulbos olfatorios Estructuras Glomedulos, Por la nariz A Membrana Olfatoria, El olfato Era Misterio para muchos, Distintas areas Para Percepción, Cerebro Distingue Miles de olores, Membrana Olfatoria Se situa Parte superior cabidad nasal, Células Receptoras Sensibles Moleculas aereas, Bulbos olfatorios Donde Hay primera conexion con el cerebro, Glomedulos Funcion Distribuir impulsos nerviosos, Membrana Olfatoria Cubierta Gruesa mucosa, Cerebro Distribuidos Distintas areas, Distribuir impulsos nerviosos Al Cerebro, Membrana Olfatoria Hay Células Receptoras, Misterio para muchos Se define Molesculas aereas, Molesculas aereas Entran Por la nariz, Moleculas aereas dónde crea Impulso Nervioso