WARNING:
JavaScript is turned OFF. None of the links on this concept map will
work until it is reactivated.
If you need help turning JavaScript On, click here.
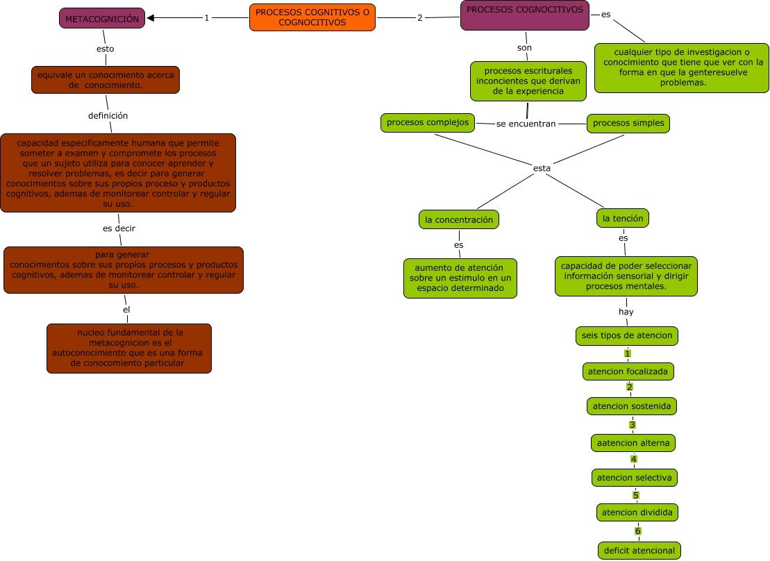
Este Cmap, tiene información relacionada con: PROCESOS COGNITIVOS O COGNOCITIVOS, aatencion alterna 4 atencion selectiva, equivale un conocimiento acerca de conocimiento. esto METACOGNICIÓN, capacidad especificamente humana que permite someter a examen y compromete los procesos que un sujeto utiliza para conocer aprender y resolver problemas, es decir para generar conocimientos sobre sus propios proceso y productos cognitivos, ademas de monitorear controlar y regular su uso. definición equivale un conocimiento acerca de conocimiento., PROCESOS COGNITIVOS O COGNOCITIVOS 2 PROCESOS COGNOCITIVOS, la concentración esta procesos complejos, seis tipos de atencion 1 atencion focalizada, para generar conocimientos sobre sus propios procesos y productos cognitivos, ademas de monitorear controlar y regular su uso. es decir capacidad especificamente humana que permite someter a examen y compromete los procesos que un sujeto utiliza para conocer aprender y resolver problemas, es decir para generar conocimientos sobre sus propios proceso y productos cognitivos, ademas de monitorear controlar y regular su uso., atencion dividida 6 deficit atencional, atencion focalizada 2 atencion sostenida, la tención es capacidad de poder seleccionar información sensorial y dirigir procesos mentales., la concentración esta procesos simples, procesos simples se encuentran procesos complejos, procesos escriturales inconcientes que derivan de la experiencia se encuentran procesos complejos, atencion selectiva 5 atencion dividida, PROCESOS COGNOCITIVOS es cualquier tipo de investigacion o conocimiento que tiene que ver con la forma en que la genteresuelve problemas., procesos escriturales inconcientes que derivan de la experiencia se encuentran procesos complejos, PROCESOS COGNOCITIVOS son procesos escriturales inconcientes que derivan de la experiencia, PROCESOS COGNITIVOS O COGNOCITIVOS 1 METACOGNICIÓN, atencion sostenida 3 aatencion alterna, la concentración es aumento de atención sobre un estimulo en un espacio determinado