WARNING:
JavaScript is turned OFF. None of the links on this concept map will
work until it is reactivated.
If you need help turning JavaScript On, click here.
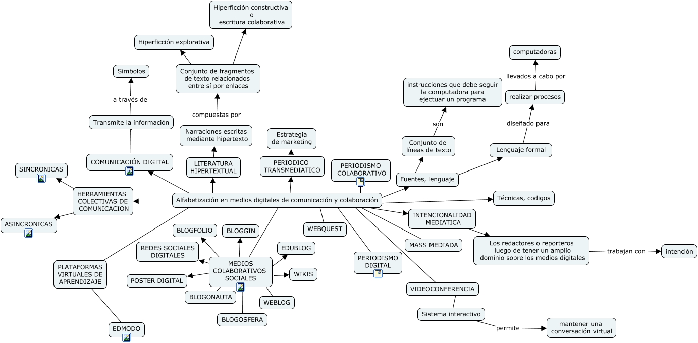
Este Cmap, tiene información relacionada con: Sin Título 3, VIDEOCONFERENCIA ???? Sistema interactivo, MEDIOS COLABORATIVOS SOCIALES ???? REDES SOCIALES DIGITALES, realizar procesos llevados a cabo por computadoras, Alfabetización en medios digitales de comunicación y colaboración ???? PERIODISMO COLABORATIVO, Alfabetización en medios digitales de comunicación y colaboración ???? Fuentes, lenguaje, Conjunto de fragmentos de texto relacionados entre sí por enlaces ???? Hiperficción constructiva o escritura colaborativa, MEDIOS COLABORATIVOS SOCIALES ???? BLOGFOLIO, Alfabetización en medios digitales de comunicación y colaboración ???? PERIODISMO DIGITAL, PERIODICO TRANSMEDIATICO ???? Estrategia de marketing, Alfabetización en medios digitales de comunicación y colaboración ???? PLATAFORMAS VIRTUALES DE APRENDIZAJE, MEDIOS COLABORATIVOS SOCIALES ???? POSTER DIGITAL, HERRAMIENTAS COLECTIVAS DE COMUNICACION ???? ASINCRONICAS, MEDIOS COLABORATIVOS SOCIALES ???? BLOGGIN, Alfabetización en medios digitales de comunicación y colaboración ???? VIDEOCONFERENCIA, HERRAMIENTAS COLECTIVAS DE COMUNICACION ???? SINCRONICAS, Sistema interactivo permite mantener una conversación virtual, MEDIOS COLABORATIVOS SOCIALES ???? BLOGONAUTA, Fuentes, lenguaje ???? Conjunto de líneas de texto, Alfabetización en medios digitales de comunicación y colaboración ???? HERRAMIENTAS COLECTIVAS DE COMUNICACION, Alfabetización en medios digitales de comunicación y colaboración ???? MASS MEDIADA