WARNING:
JavaScript is turned OFF. None of the links on this concept map will
work until it is reactivated.
If you need help turning JavaScript On, click here.
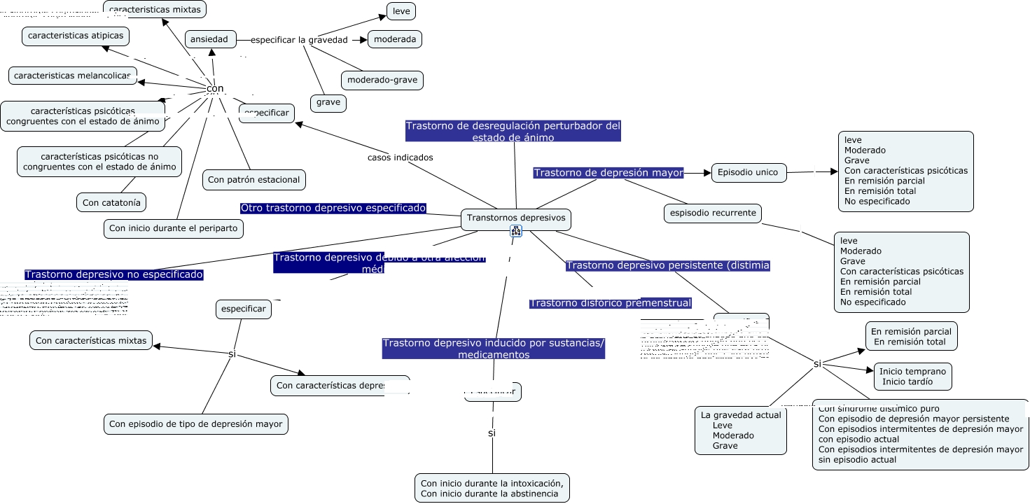
Este Cmap, tiene información relacionada con: transtornos depresivos 4 index, Especificar si Con inicio durante la intoxicación, Con inicio durante la abstinencia, especificar si La gravedad actual Leve Moderado Grave, especificar si En remisión parcial En remisión total, especificar si Con síndrome distímico puro Con episodio de depresión mayor persistente Con episodios intermitentes de depresión mayor con episodio actual Con episodios intermitentes de depresión mayor sin episodio actual, Episodio unico leve Moderado Grave Con características psicóticas En remisión parcial En remisión total No especificado, especificar si Inicio temprano Inicio tardío, especificar si Con características depresivas, Transtornos depresivos Trastorno depresivo debido a otra afección médica especificar, Transtornos depresivos Trastorno depresivo persistente (distimia especificar, especificar con características psicóticas congruentes con el estado de ánimo, especificar con caracteristicas mixtas, Transtornos depresivos Trastorno disfórico premenstrual ????, especificar si Con características mixtas, Transtornos depresivos Trastorno depresivo inducido por sustancias/ medicamentos Especificar, espisodio recurrente leve Moderado Grave Con características psicóticas En remisión parcial En remisión total No especificado, especificar con caracteristicas atipicas, ansiedad especificar la gravedad leve, especificar con Con patrón estacional, Transtornos depresivos Trastorno de depresión mayor Episodio unico, ansiedad especificar la gravedad moderada