WARNING:
JavaScript is turned OFF. None of the links on this concept map will
work until it is reactivated.
If you need help turning JavaScript On, click here.
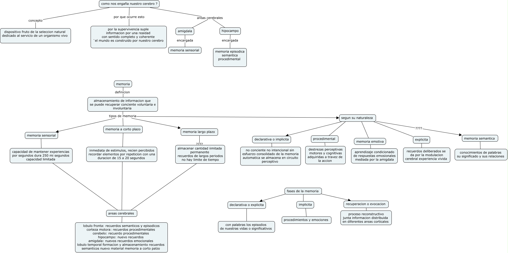
Este Cmap, tiene información relacionada con: memoria, fases de la memoria ???? implicita, explicita ???? recuerdos deliberados se da por la modulacion cerebral experiencia vivida, memoria emotiva ???? aprendizaje condicionado de respuestas emosionales mediada por la amigdala, fases de la memoria ???? declarativa o explicita, segun su naturaleza ???? memoria emotiva, almacenamiento de informacion que se puede recuperar conciente voluntaria e involuntaria tipos de memoria memoria a corto plazo, segun su naturaleza ???? procedimental, almacenamiento de informacion que se puede recuperar conciente voluntaria e involuntaria tipos de memoria memoria sensorial, como nos engaña nuestro cerebro ? areas cerebrales hipocampo, procedimental ???? destrezas perceptivas motores y cognitivas adquiridas a travez de la accion, como nos engaña nuestro cerebro ? concepto dispositivo fruto de la seleccion natural dedicado al servicio de un organismo vivo, memoria definicion almacenamiento de informacion que se puede recuperar conciente voluntaria e involuntaria, segun su naturaleza ???? explicita, almacenamiento de informacion que se puede recuperar conciente voluntaria e involuntaria tipos de memoria segun su naturaleza, segun su naturaleza ???? declarativa o implicita, declarativa o implicita ???? no conciente no intencional sin esfuerzo consolidado de la memoria automatica se almacena en circuito perceptivo, memoria a corto plazo ???? inmediata de estimulos, recien percibidos recordar elementos por repeticion con una duracion de 15 a 20 segundos, hipocampo encargada memoria episodica semantica procedimental, memoria largo plazo ???? almacenar cantidad iimitada permanente recuerdos de largos periodos no hay limite de tiempo, declarativa o explicita ???? con palabras los episodios de nuestras vidas o significativos