WARNING:
JavaScript is turned OFF. None of the links on this concept map will
work until it is reactivated.
If you need help turning JavaScript On, click here.
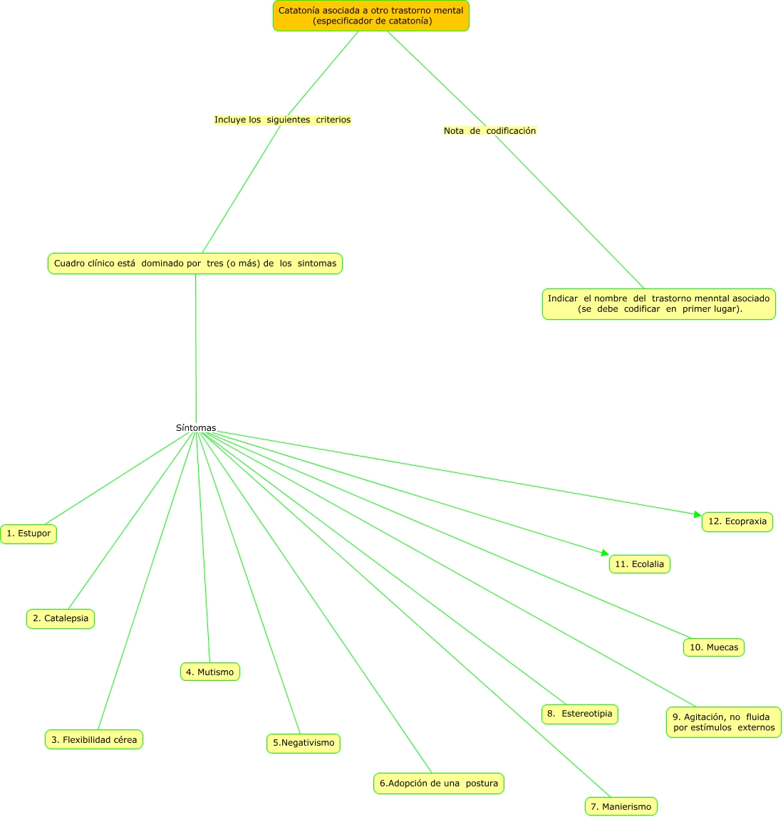
Este Cmap, tiene información relacionada con: Catatonía asociada a otro trastorno mental (especificador de catatonía), Cuadro clínico está dominado por tres (o más) de los sintomas Síntomas 6.Adopción de una postura, Cuadro clínico está dominado por tres (o más) de los sintomas Síntomas 5.Negativismo, Cuadro clínico está dominado por tres (o más) de los sintomas Síntomas 10. Muecas, Cuadro clínico está dominado por tres (o más) de los sintomas Síntomas 1. Estupor, Cuadro clínico está dominado por tres (o más) de los sintomas Síntomas 9. Agitación, no fluida por estímulos externos, Cuadro clínico está dominado por tres (o más) de los sintomas Síntomas 8. Estereotipia, Cuadro clínico está dominado por tres (o más) de los sintomas Síntomas 12. Ecopraxia, Cuadro clínico está dominado por tres (o más) de los sintomas Síntomas 4. Mutismo, Catatonía asociada a otro trastorno mental (especificador de catatonía) Nota de codificación Indicar el nombre del trastorno menntal asociado (se debe codificar en primer lugar)., Cuadro clínico está dominado por tres (o más) de los sintomas Síntomas 2. Catalepsia, Cuadro clínico está dominado por tres (o más) de los sintomas Síntomas 7. Manierismo, Catatonía asociada a otro trastorno mental (especificador de catatonía) Incluye los siguientes criterios Cuadro clínico está dominado por tres (o más) de los sintomas, Cuadro clínico está dominado por tres (o más) de los sintomas Síntomas 11. Ecolalia, Cuadro clínico está dominado por tres (o más) de los sintomas Síntomas 3. Flexibilidad cérea