WARNING:
JavaScript is turned OFF. None of the links on this concept map will
work until it is reactivated.
If you need help turning JavaScript On, click here.
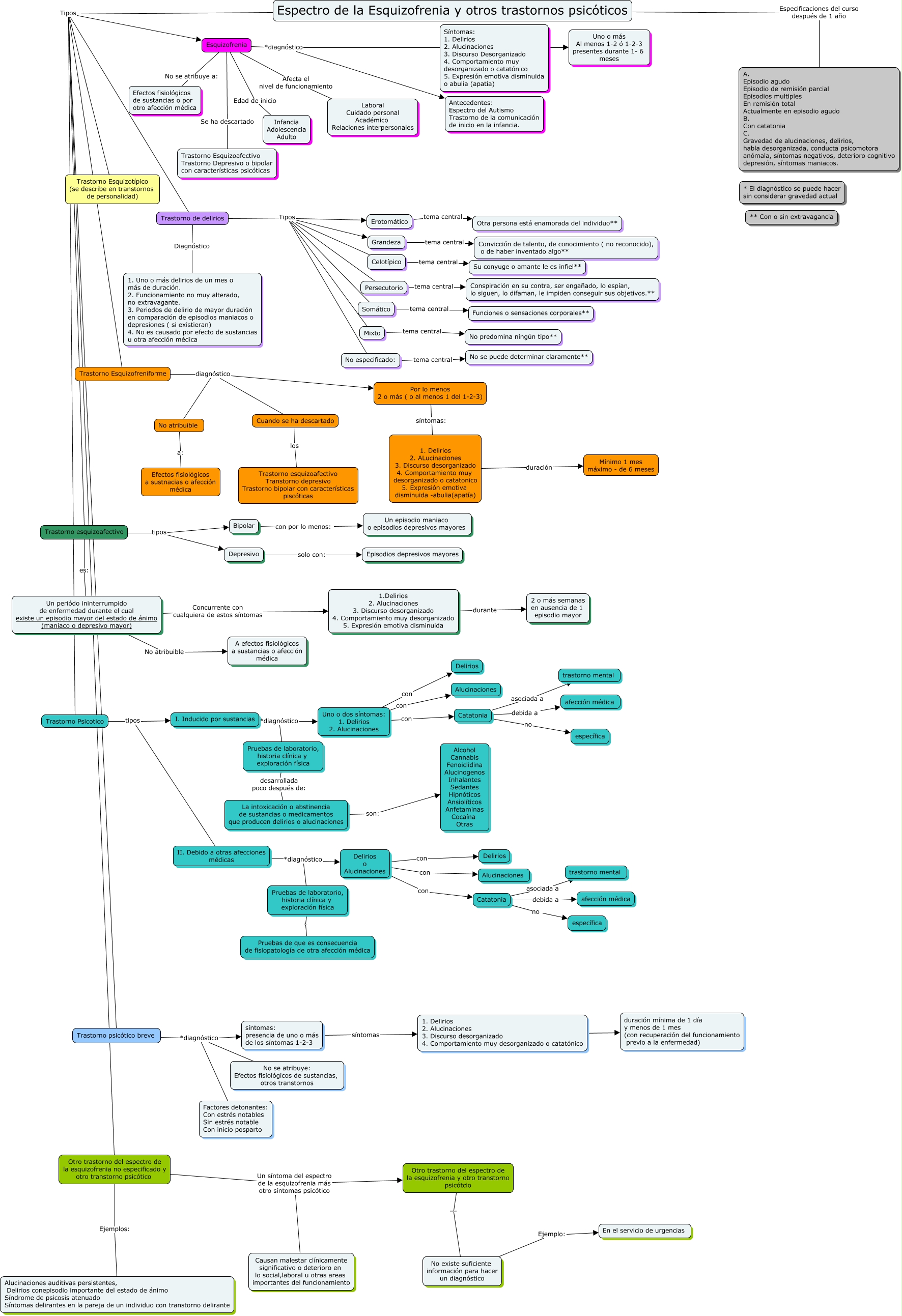
Este Cmap, tiene información relacionada con: 2. Espectro de la esquizofrenia y otros trastornos psicóticos, Un periódo ininterrumpido de enfermedad durante el cual existe un episodio mayor del estado de ánimo (maniaco o depresivo mayor) No atribuible A efectos fisiológicos a sustancias o afección médica, Catatonia debida a afección médica, Trastorno de delirios Tipos Celotípico, II. Debido a otras afecciones médicas *diagnóstico Delirios o Alucinaciones, Trastorno psicótico breve *diagnóstico síntomas: presencia de uno o más de los síntomas 1-2-3, Trastorno psicótico breve *diagnóstico No se atribuye: Efectos fisiológicos de sustancias, otros transtornos, La intoxicación o abstinencia de sustancias o medicamentos que producen delirios o alucinaciones son: Alcohol Cannabis Fenoiclidina Alucinogenos Inhalantes Sedantes Hipnóticos Ansiolíticos Anfetaminas Cocaína Otras, Espectro de la Esquizofrenia y otros trastornos psicóticos Tipos Trastorno Psicotico, Trastorno Esquizofreniforme diagnóstico No atribuible, Espectro de la Esquizofrenia y otros trastornos psicóticos Tipos Trastorno psicótico breve, Persecutorio tema central Conspiración en su contra, ser engañado, lo espían, lo siguen, lo difaman, le impiden conseguir sus objetivos.**, Grandeza tema central Convicción de talento, de conocimiento ( no reconocido), o de haber inventado algo**, Bipolar con por lo menos: Un episodio maniaco o episodios depresivos mayores, Delirios o Alucinaciones con Alucinaciones, Trastorno de delirios Tipos Persecutorio, Pruebas de laboratorio, historia clínica y exploración física . Pruebas de que es consecuencia de fisiopatología de otra afección médica, Catatonia debida a afección médica, Celotípico tema central Su conyuge o amante le es infiel**, Otro trastorno del espectro de la esquizofrenia y otro transtorno psicótcio ... No existe suficiente información para hacer un diagnóstico, Somático tema central Funciones o sensaciones corporales**