WARNING:
JavaScript is turned OFF. None of the links on this concept map will
work until it is reactivated.
If you need help turning JavaScript On, click here.
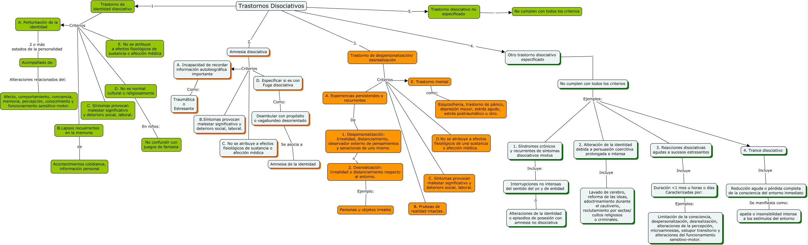
Este Cmap, tiene información relacionada con: 8.Trastornos disociativos, 3. Reacciones disociativas agudas a sucesos estresantes Incluye Duración ə mes u horas o días Caracterizadas por:, 2. Desrealización: Irrealidad o distanciamiento respecto al entorno. Ejemplo: Personas u objetos irreales, Reducción aguda o pérdida completa de la consciencia del entorno inmediato Se manifiesta como: apatía o insensibilidad intensa a los estímulos del entorno, Amnesia disociativa Criterios B.Síntomas provocan malestar significativo y deterioro social, laboral., Trastorno de identidad disociativo Criterios C. Síntomas provocan malestar significativo y deterioro social, laboral., Amnesia disociativa Criterios A. Incapacidad de recordar información autobiográfica importante, Trastorno de identidad disociativo Criterios E. No se atribuye a efectos fisiológicos de sustancia o afección médica, D. Especificar si es con Fuga disociativa Como: Deambular con propósito o vagabundeo desorientado, Trastorno disociativo no especificado - No cumplen con todos los criterios, 1. Síndromes crónicos y recurrentes de síntomas disociativos mixtos Incluye: Interrupciones no intensas del sentido del yo y de entidad, B.Lapsos recuerrentes en la memoria de Acontecimientos cotidianos, información personal, A. Experiencias persistendes o recurrentes De 1. Despersonalización: Irrealidad, distanciamiento, observador externo de pensamientos y senaciones de uno mismo., No cumplen con todos los criterios Ejemplos: 1. Síndromes crónicos y recurrentes de síntomas disociativos mixtos, Duración ə mes u horas o días Caracterizadas por: Ejemplos: Limitación de la consciencia, despersonalización, desrealización, alteraciones de la percepción, microamnesias, estupor transitorio y alteraciones del funcionamiento sensitivo-motor., 1. Despersonalización: Irrealidad, distanciamiento, observador externo de pensamientos y senaciones de uno mismo. o 2. Desrealización: Irrealidad o distanciamiento respecto al entorno., No cumplen con todos los criterios Ejemplos: 3. Reacciones disociativas agudas a sucesos estresantes, Trastornos Disociativos 2. Amnesia disociativa, No cumplen con todos los criterios Ejemplos: 4. Trance disociativo, Trastorno de despersonalización/ desrealización Criterios D.No se atribuye a efectos fisiológicos de una sustancia o afección médica., Acompañado de: Alteraciones relacionados del: Afecto, comportamiento, conciencia, memoria, percepción, conocimiento y funcionamiento sensitivo-motor.