WARNING:
JavaScript is turned OFF. None of the links on this concept map will
work until it is reactivated.
If you need help turning JavaScript On, click here.
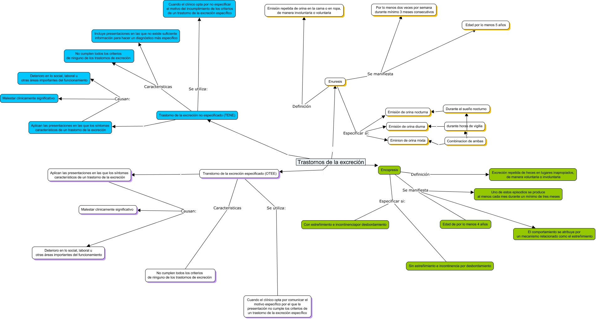
Este Cmap, tiene información relacionada con: 11. Trastornos de la excreción, Enuresis Definición Emisión repetida de orina en la cama o en ropa, de manera involuntaria o voluntaria, Aplican las presentaciones en las que los síntomas característicos de un trastorno de la excreción Causan: Malestar clinicamente significativo, Enuresis Especificar si: Emisión de orina diurna, Combinacion de ambas Eminion de orina mixta, Trastornos de la excreción Encopresis, Encopresis Se manifiesta Uno de estos episodios se produce al menos cada mes durante un mínimo de tres meses, Transtorno de la excreción especificado (OTEE) Se utiliza: Cuando el clínico opta por comunicar el motivo específico por el que la presentación no cumple los criterios de un trastorno de la excreción específico, Trastornos de la excreción Transtorno de la excreción especificado (OTEE), Durante el sueño nocturno Emisión de orina nocturna, Enuresis Se manifiesta Edad por lo menos 5 años, Encopresis Especificar si: Sin estreñimiento e incontinencia por desbordamiento, Trastornos de la excreción Trastorno de la excreción no especificado (TENE), Combinacion de ambas durante horas de vigilia, Aplican las presentaciones en las que los síntomas característicos de un trastorno de la excreción Causan: Malestar clinicamente significativo, Trastorno de la excreción no especificado (TENE) Caracteristicas Incluye presentaciones en las que no existe suficiente información para hacer un diagnóstico más específico, Encopresis Especificar si: Con estreñimiento e incontinenciapor desbordamiento, Combinacion de ambas Durante el sueño nocturno, Enuresis Se manifiesta Por lo menos dos veces por semana durante mínimo 3 meses consecutivos, Aplican las presentaciones en las que los síntomas característicos de un trastorno de la excreción Causan: Deterioro en lo social, laboral u otras áreas importantes del funcionamiento, Encopresis Definición Excreción repetida de heces en lugares inapropiados, de manera voluntaria o involuntaria