WARNING:
JavaScript is turned OFF. None of the links on this concept map will
work until it is reactivated.
If you need help turning JavaScript On, click here.
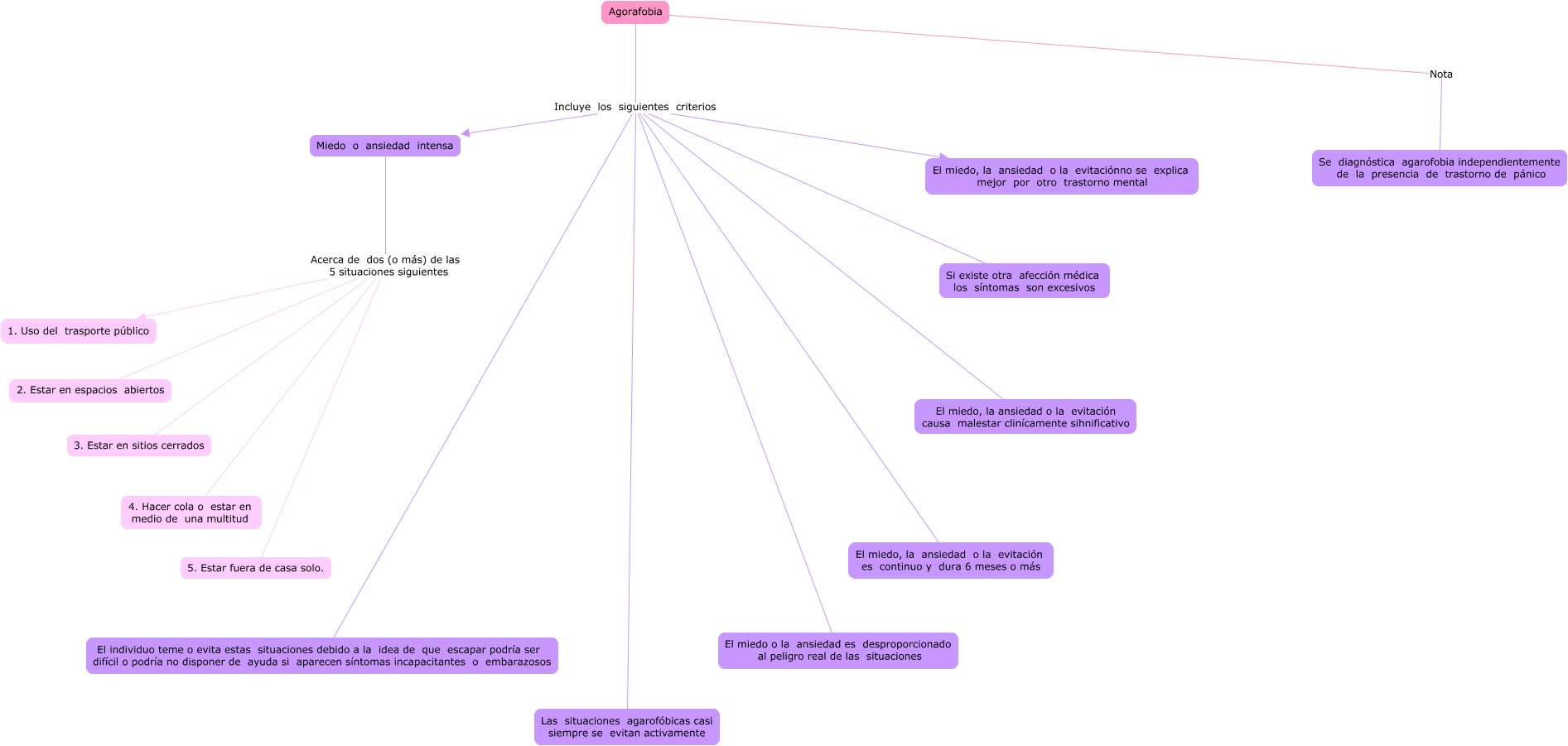
Este Cmap, tiene información relacionada con: Agorafobia, Agorafobia Incluye los siguientes criterios El individuo teme o evita estas situaciones debido a la idea de que escapar podría ser difícil o podría no disponer de ayuda si aparecen síntomas incapacitantes o embarazosos, Agorafobia Incluye los siguientes criterios El miedo o la ansiedad es desproporcionado al peligro real de las situaciones, Agorafobia Incluye los siguientes criterios Las situaciones agarofóbicas casi siempre se evitan activamente, Miedo o ansiedad intensa Acerca de dos (o más) de las 5 situaciones siguientes 1. Uso del trasporte público, Miedo o ansiedad intensa Acerca de dos (o más) de las 5 situaciones siguientes 3. Estar en sitios cerrados, Agorafobia Nota Se diagnóstica agarofobia independientemente de la presencia de trastorno de pánico, Agorafobia Incluye los siguientes criterios Si existe otra afección médica los síntomas son excesivos, Agorafobia Incluye los siguientes criterios El miedo, la ansiedad o la evitación causa malestar clinícamente sihnificativo, Agorafobia Incluye los siguientes criterios El miedo, la ansiedad o la evitación es continuo y dura 6 meses o más, Miedo o ansiedad intensa Acerca de dos (o más) de las 5 situaciones siguientes 5. Estar fuera de casa solo., Agorafobia Incluye los siguientes criterios El miedo, la ansiedad o la evitaciónno se explica mejor por otro trastorno mental, Agorafobia Incluye los siguientes criterios Miedo o ansiedad intensa, Miedo o ansiedad intensa Acerca de dos (o más) de las 5 situaciones siguientes 2. Estar en espacios abiertos, Miedo o ansiedad intensa Acerca de dos (o más) de las 5 situaciones siguientes 4. Hacer cola o estar en medio de una multitud