WARNING:
JavaScript is turned OFF. None of the links on this concept map will
work until it is reactivated.
If you need help turning JavaScript On, click here.
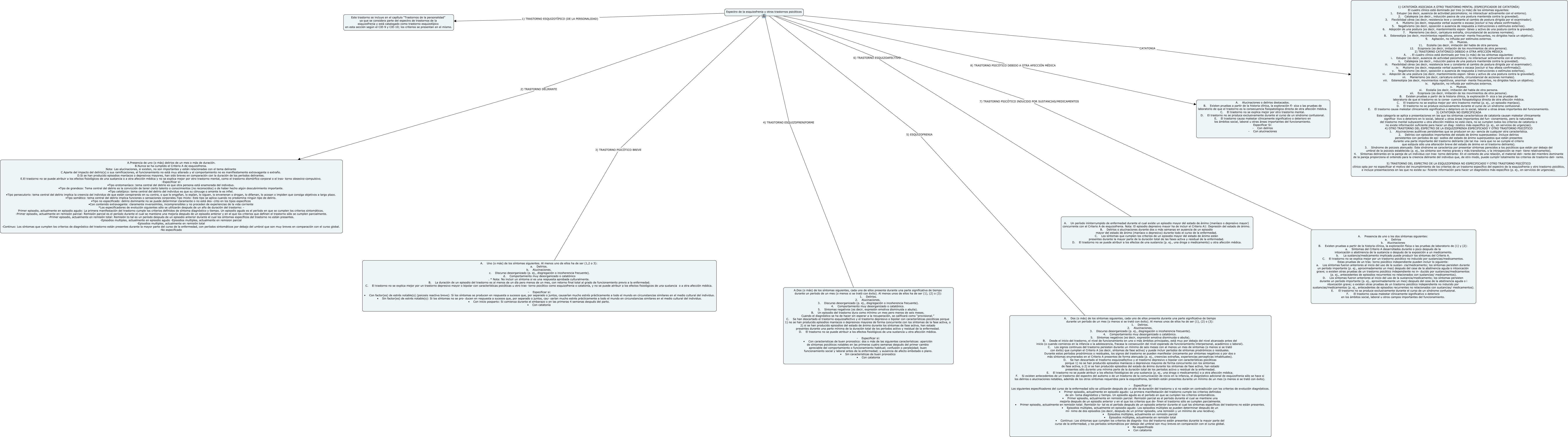
This Concept Map, created with IHMC CmapTools, has information related to: Trastorno 2, Espectro de la esquizofrenia y otros trastornos psicóticos 2) TRASTORNO DELIRANTE A. Presencia de uno (o más) delirios de un mes o más de duración. B. Nunca se ha cumplido el Criterio A de esquizofrenia. Nota: Las alucinaciones, si existen, no son importantes y están relacionadas con el tema delirante C. Aparte del impacto del delirio(s) o sus ramificaciones, el funcionamiento no está muy alterado y el comportamiento no es manifiestamente extravagante o extraño. D. Si se han producido episodios maníacos o depresivos mayores, han sido breves en comparación con la duración de los períodos delirantes. E. El trastorno no se puede atribuir a los efectos fisiológicos de una sustancia o a otra afección médica y no se explica mejor por otro trastorno mental, como el trastorno dismórfico corporal o el tras- torno obsesivo-compulsivo. - Especificar si: • Tipo erotomaníaco: tema central del delirio es que otra persona está enamorada del individuo. • Tipo de grandeza: Tema central del delirio es la convicción de tener cierto talento o conocimientos (no reconocidos) o de haber hecho algún descubrimiento importante. • Tipo celotípico: tema central del delirio del individuo es que su cónyuge o amante le es infiel. • Tipo persecutorio: tema central del delirio implica la creencia del individuo de que están conspirando en su contra, o que lo engañan, lo espían, lo siguen, lo envenenan o drogan, lo difaman, lo acosan o impiden que consiga objetivos a largo plazo. • Tipo somático: tema central del delirio implica funciones o sensaciones corporales. Tipo mixto: Este tipo se aplica cuando no predomina ningún tipo de delirio. • Tipo no especificado: delirio dominante no se puede determinar claramente o no está des- crito en los tipos específicos • Con contenido extravagante: claramente inverosímiles, incomprensibles y no proceden de experiencias de la vida corriente *Los especificadores de evolución siguientes sólo se utilizarán después de un año de duración del trastorno: - Primer episodio, actualmente en episodio agudo: La primera manifestación del trastorno cumple los criterios definidos de síntoma diagnóstico y tiempo. Un episodio agudo es el período en que se cumplen los criterios sintomáticos. - Primer episodio, actualmente en remisión parcial: Remisión parcial es el período durante el cual se mantiene una mejoría después de un episodio anterior y en el que los criterios que definen el trastorno sólo se cumplen parcialmente. - Primer episodio, actualmente en remisión total: Remisión to tal es un período después de un episodio anterior durante el cual los síntomas específicos del trastorno no están presentes. - Episodios multiples, actualmente en episodio agudo - Episodios multiples, actualmente en remision parcial - Episodios multiples, actualmente en remisión total - Continuo: Los síntomas que cumplen los criterios de diagnóstico del trastorno están presentes durante la mayor parte del curso de la enfermedad, con períodos sintomáticos por debajo del umbral que son muy breves en comparación con el curso global. - No especificado, Espectro de la esquizofrenia y otros trastornos psicóticos 7) TRASTORNO PSICÓTICO INDUCIDO POR SUSTANCIAS/MEDICAMENTOS A. Presencia de uno o los dos síntomas siguientes: a. Delirios b. Alucinaciones B. Existen pruebas a partir de la historia clínica, la exploración física o las pruebas de laboratorio de (1) y (2): a. Síntomas del Criterio A desarrollados durante o poco después de la intoxicación o abstinencia de la sustancia o después de la exposición a un medicamento. b. La sustancia/medicamento implicado puede producir los síntomas del Criterio A. C. El trastorno no se explica mejor por un trastorno psicótico no inducido por sustancias/medicamentos. Estas pruebas de un tras- torno psicótico independiente pueden incluir lo siguiente: a. Los síntomas fueron anteriores al inicio del uso de la sustan- cia/medicamento; los síntomas persisten durante un período importante (p. ej., aproximadamente un mes) después del cese de la abstinencia aguda o intoxicación grave; o existen otras pruebas de un trastorno psicótico independiente no in- ducido por sustancias/medicamentos (p. ej., antecedentes de episodios recurrentes no relacionados con sustancias/ medicamentos). D. Los síntomas fueron anteriores al inicio del uso de la sustancia/medicamento; los síntomas persisten durante un período importante (p. ej., aproximadamente un mes) después del cese de la abstinencia aguda o i ntoxicación grave; o existen otras pruebas de un trastorno psicótico independiente no inducido por sustancias/medicamentos (p. ej., antecedentes de episodios recurrentes no relacionados con sustancias/ medicamentos). E. El trastorno no se produce exclusivamente durante el curso de un síndrome confusional. F. El trastorno causa malestar clínicamente significativo o deterioro en los ámbitos social, laboral u otros campos importantes del funcionamiento., Espectro de la esquizofrenia y otros trastornos psicóticos 5) ESQUIZOFRENIA A. Dos (o más) de los síntomas siguientes, cada uno de ellos presente durante una parte significativa de tiempo durante un período de un mes (o menos si se trató con éxito). Al menos unos de ellos ha de ser (1), (2) o (3): 1. Delirios. 2. Alucinaciones. 3. Discurso desorganizado (p. ej., disgregación o incoherencia frecuente). 4. Comportamiento muy desorganizado o catatónico. 5. Síntomas negativos (es decir, expresión emotiva disminuida o abulia). B. Desde el inicio del trastorno, el nivel de funcionamiento en uno o más ámbitos principales, está muy por debajo del nivel alcanzado antes del inicio (o cuando comienza en la infancia o la adolescencia, fracasa la consecución del nivel esperado de funcionamiento interpersonal, académico o laboral). C. Los signos continuos del trastorno persisten durante un mínimo de seis meses con al menos un mes de síntomas (o menos si se trató con éxito) que cumplan el Criterio A (es decir, síntomas de fase activa) y puede incluir períodos de síntomas prodrómicos o residuales. Durante estos períodos prodrómicos o residuales, los signos del trastorno se pueden manifestar únicamente por síntomas negativos o por dos o más síntomas enumerados en el Criterio A presentes de forma atenuada (p. ej., creencias extrañas, experiencias perceptivas inhabituales). D. Se han descartado el trastorno esquizoafectivo y el trastorno depresivo o bipolar con características psicóticas porque 1) no se han producido episodios maníacos o depresivos mayores de forma concurrente con los síntomas de fase activa, o 2) si se han producido episodios del estado de ánimo durante los síntomas de fase activa, han estado presentes sólo durante una mínima parte de la duración total de los períodos activo y residual de la enfermedad. E. El trastorno no se puede atribuir a los efectos fisiológicos de una sustancia (p. ej., una droga o medicamento) o a otra afección médica. F. Si existen antecedentes de un trastorno del espectro del autismo o de un trastorno de la comunicación de inicio en la infancia, el diagnóstico adicional de esquizofrenia sólo se hace si los delirios o alucinaciones notables, además de los otros síntomas requeridos para la esquizofrenia, también están presentes durante un mínimo de un mes (o menos si se trató con éxito). - Especificar si: Los siguientes especificadores del curso de la enfermedad sólo se utilizarán después de un año de duración del trastorno y si no están en contradicción con los criterios de evolución diagnósticos. • Primer episodio, actualmente en episodio agudo: La primera manifestación del trastorno cumple los criterios definidos de sín- toma diagnóstico y tiempo. Un episodio agudo es el período en que se cumplen los criterios sintomáticos. • Primer episodio, actualmente en remisión parcial: Remisión parcial es el período durante el cual se mantiene una mejoría después de un episodio anterior y en el que los criterios que de- finen el trastorno sólo se cumplen parcialmente. • Primer episodio, actualmente en remisión total: Remisión to- tal es el período después de un episodio anterior durante el cual los síntomas específicos del trastorno no están presentes. • Episodios múltiples, actualmente en episodio agudo: Los episodios múltiples se pueden determinar después de un mí- nimo de dos episodios (es decir, después de un primer episodio, una remisión y un mínimo de una recidiva). • Episodios múltiples, actualmente en remisión parcial • Episodios múltiples, actualmente en remisión total • Continuo: Los síntomas que cumplen los criterios de diagnós- tico del trastorno están presentes durante la mayor parte del curso de la enfermedad, y los períodos sintomáticos por debajo del umbral son muy breves en comparación con el curso global. • No especificado • Con catatonía, Espectro de la esquizofrenia y otros trastornos psicóticos 4) TRASTORNO ESQUIZOFRENIFORME A. Dos (o más) de los síntomas siguientes, cada uno de ellos presente durante una parte significativa de tiempo durante un período de un mes (o menos si se trató con éxito). Al menos unos de ellos ha de ser (1), (2) o (3): 1. Delirios. 2. Alucinaciones. 3. Discurso desorganizado (p. ej., disgregación o incoherencia frecuente). 4. Comportamiento muy desorganizado o catatónico. 5. Síntomas negativos (es decir, expresión emotiva disminuida o abulia). B. Un episodio del trastorno dura como mínimo un mes pero menos de seis meses. Cuando el diagnóstico se ha de hacer sin esperar a la recuperación, se calificará como “provisional.” C. Se han descartado el trastorno esquizoafectivo y el trastorno depresivo o bipolar con características psicóticas porque 1) no se han producido episodios maníacos o depresivos mayores de forma concurrente con los síntomas de la fase activa, o 2) si se han producido episodios del estado de ánimo durante los síntomas de fase activa, han estado presentes durante una parte mínima de la duración total de los períodos activo y residual de la enfermedad. D. El trastorno no se puede atribuir a los efectos fisiológicos de una sustancia u otra afección médica. - Especificar si: • Con caracteristicas de buen pronostico: dos o más de las siguientes características: aparición de síntomas psicóticos notables en las primeras cuatro semanas después del primer cambio apreciable del comportamiento o funcionamiento habitual; confusión o perplejidad; buen funcionamiento social y laboral antes de la enfermedad; y ausencia de afecto embotado o plano. • Sin caracteristicas de buen pronostico • Con catatonia, Espectro de la esquizofrenia y otros trastornos psicóticos 8) TRASTORNO PSICÓTICO DEBIDO A OTRA AFECCIÓN MÉDICA A. Alucinaciones o delirios destacados. B. Existen pruebas a partir de la historia clínica, la exploración fí- sica o las pruebas de laboratorio de que el trastorno es la consecuencia fisiopatológica directa de otra afección médica. C. El trastorno no se explica mejor por otro trastorno mental. D. El trastorno no se produce exclusivamente durante el curso de un síndrome confusional. E. El trastorno causa malestar clínicamente significativo o deterioro en los ámbitos social, laboral u otras áreas importantes del funcionamiento. Especificar Si: - Con delirios - Con alucinaciones, Espectro de la esquizofrenia y otros trastornos psicóticos 1) TRASTORNO ESQUIZOTÍPICO (DE LA PERSONALIDAD) Este trastorno se incluye en el capítulo “Trastornos de la personalidad” ya que se considera parte del espectro de trastornos de la esquizofrenia y está catalogado como trastorno esquizotípico en esta sección según el CIE-9 y CIE-10; los criterios se presentan en el mismo., Espectro de la esquizofrenia y otros trastornos psicóticos 3) TRASTORNO PSICÓTICO BREVE A. Uno (o más) de los síntomas siguientes. Al menos uno de ellos ha de ser (1,2 o 3): a. Delirios. b. Alucinaciones. c. Discurso desorganizado (p. ej., disgregación o incoherencia frecuente). d. Comportamiento muy desorganizado o catatónico . * Nota: No incluir un síntoma si es una respuesta aprobada culturalmente. B. La duración de un episodio del trastorno es al menos de un día pero menos de un mes, con retorno final total al grado de funcionamiento previo a la enfermedad. C. El trastorno no se explica mejor por un trastorno depresivo mayor o bipolar con características psicóticas u otro tras- torno psicótico como esquizofrenia o catatonía, y no se puede atribuir a los efectos fisiológicos de una sustancia o a otra afección médica. - Especificar si: • Con factor(es) de estrés notable(s) (psicosis reactiva breve): Si los síntomas se producen en respuesta a sucesos que, por separado o juntos, causarían mucho estrés prácticamente a todo el mundo en circunstancias similares en el medio cultural del individuo. • Sin factor(es) de estrés notable(s): Si los síntomas no se pro- ducen en respuesta a sucesos que, por separado o juntos, cau- sarían mucho estrés prácticamente a todo el mundo en circunstancias similares en el medio cultural del individuo. • Con inicio posparto: Si comienza durante el embarazo o en las primeras 4 semanas después del parto. • Con catatonía, Espectro de la esquizofrenia y otros trastornos psicóticos 6) TRASTORNO ESQUIZOAFECTIVO A. Un período ininterrumpido de enfermedad durante el cual existe un episodio mayor del estado de ánimo (maníaco o depresivo mayor) concurrente con el Criterio A de esquizofrenia. Nota: El episodio depresivo mayor ha de incluir el Criterio A1: Depresión del estado de ánimo. B. Delirios o alucinaciones durante dos o más semanas en ausencia de un episodio mayor del estado de ánimo (maníaco o depresivo) durante todo el curso de la enfermedad. C. Los síntomas que cumplen los criterios de un episodio mayor del estado de ánimo están presentes durante la mayor parte de la duración total de las fases activa y residual de la enfermedad. D. El trastorno no se puede atribuir a los efectos de una sustancia (p. ej., una droga o medicamento) u otra afección médica., Espectro de la esquizofrenia y otros trastornos psicóticos CATATONIA 1) CATATONÍA ASOCIADA A OTRO TRASTORNO MENTAL (ESPECIFICADOR DE CATATONÍA) El cuadro clínico está dominado por tres (o más) de los síntomas siguientes: 1. Estupor (es decir, ausencia de actividad psicomotora; no interactuar activamente con el entorno). 2. Catalepsia (es decir., inducción pasiva de una postura mantenida contra la gravedad). 3. Flexibilidad cérea (es decir, resistencia leve y constante al cambio de postura dirigida por el examinador). 4. Mutismo (es decir, respuesta verbal ausente o escasa [excluir si hay afasia confirmada]). 5. Negativismo (es decir, oposición o ausencia de respuesta a instrucciones o estímulos externos). 6. Adopción de una postura (es decir, mantenimiento espon- táneo y activo de una postura contra la gravedad). 7. Manierismo (es decir, caricatura extraña, circunstancial de acciones normales). 8. Estereotipia (es decir, movimientos repetitivos, anormal- mente frecuentes, no dirigidos hacia un objetivo). 9. Agitación, no influida por estímulos externos. 10. Muecas. 11. Ecolalia (es decir, imitación del habla de otra persona. 12. Ecopraxia (es decir, imitación de los movimientos de otra persona). 2) TRASTORNO CATATÓNICO DEBIDO A OTRA AFECCIÓN MÉDICA A. . El cuadro clínico está dominado por tres (o más) de los síntomas siguientes: i. Estupor (es decir, ausencia de actividad psicomotora; no interactuar activamente con el entorno). ii. Catalepsia (es decir., inducción pasiva de una postura mantenida contra la gravedad). iii. Flexibilidad cérea (es decir, resistencia leve y constante al cambio de postura dirigida por el examinador). iv. Mutismo (es decir, respuesta verbal ausente o escasa [excluir si hay afasia confirmada]). v. Negativismo (es decir, oposición o ausencia de respuesta a instrucciones o estímulos externos). vi. Adopción de una postura (es decir, mantenimiento espon- táneo y activo de una postura contra la gravedad). vii. Manierismo (es decir, caricatura extraña, circunstancial de acciones normales). viii. Estereotipia (es decir, movimientos repetitivos, anormal- mente frecuentes, no dirigidos hacia un objetivo). ix. Agitación, no influida por estímulos externos. x. Muecas. xi. Ecolalia (es decir, imitación del habla de otra persona. xii. Ecopraxia (es decir, imitación de los movimientos de otra persona). B. Existen pruebas a partir de la historia clínica, la exploración fí- sica o las pruebas de laboratorio de que el trastorno es la conse- cuencia fisiopatológica directa de otra afección médica. C. El trastorno no se explica mejor por otro trastorno mental (p. ej., un episodio maníaco). D. El trastorno no se produce exclusivamente durante el curso de un síndrome confusional. E. El trastorno causa malestar clínicamente significativo o deterioro en lo social, laboral u otras áreas importantes del funcionamiento. 3) CATATONÍA NO ESPECIFICADA Esta categoría se aplica a presentaciones en las que los síntomas característicos de catatonía causan malestar clínicamente significa- tivo o deterioro en lo social, laboral u otras áreas importantes del fun- cionamiento, pero la naturaleza del trastorno mental subyacente u otra afección médica no está clara, no se cumplen todos los criterios de catatonía o no existe información suficiente para hacer un diag- nóstico más específico (p. ej., en servicios de urgencias). 4) OTRO TRASTORNO DEL ESPECTRO DE LA ESQUIZOFRENIA ESPECIFICADO Y OTRO TRASTORNO PSICÓTICO 1. Alucinaciones auditivas persistentes que se producen en au- sencia de cualquier otra característica. 2. Delirios con episodios importantes del estado de ánimo superpuestos: Incluye delirios persistentes con períodos de epi- sodios del estado de ánimo superpuestos que están presentes durante una parte importante del trastorno delirante (de tal ma- nera que no se cumple el criterio que estipula sólo una alteración breve del estado de ánimo en el trastorno delirante). 3. Síndrome de psicosis atenuado: Este síndrome se caracteriza por presentar síntomas parecidos a los psicóticos que están por debajo del umbral de la psicosis establecida (p. ej., los síntoma son menos graves y más transitorios, y la introspección se man- tiene relativamente). 4. Síntomas delirantes en la pareja de un individuo con tras- torno delirante: En el contexto de una relación, el material deli- rante del miembro dominante de la pareja proporciona el ontenido para la creencia delirante del individuo que, de otro modo, puede cumplir totalmente los criterios de trastorno deli- rante. 5) TRASTORNO DEL ESPECTRO DE LA ESQUIZOFRENIA NO ESPECIFICADO Y OTRO TRASTORNO PSICÓTICO clínico opta por no especificar el motivo del incumplimiento de los criterios de un trastorno específico del espectro de la esquizofrenia y otro trastorno psicótico, e incluye presentaciones en las que no existe su- ficiente información para hacer un diagnóstico más específico (p. ej., en servicios de urgencias).