WARNING:
JavaScript is turned OFF. None of the links on this concept map will
work until it is reactivated.
If you need help turning JavaScript On, click here.
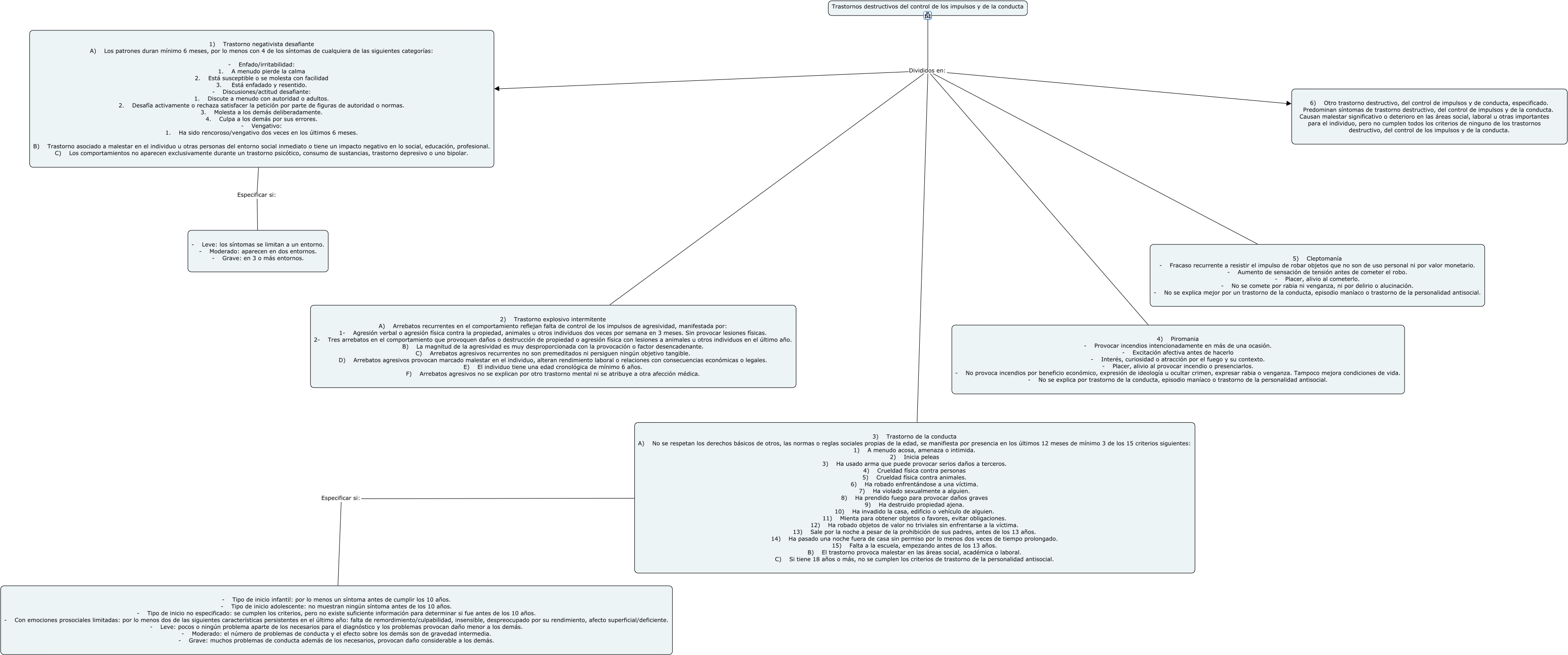
This Concept Map, created with IHMC CmapTools, has information related to: Trastorno 15, Trastornos destructivos del control de los impulsos y de la conducta Divididos en: 3) Trastorno de la conducta A) No se respetan los derechos básicos de otros, las normas o reglas sociales propias de la edad, se manifiesta por presencia en los últimos 12 meses de mínimo 3 de los 15 criterios siguientes: 1) A menudo acosa, amenaza o intimida. 2) Inicia peleas 3) Ha usado arma que puede provocar serios daños a terceros. 4) Crueldad física contra personas 5) Crueldad física contra animales. 6) Ha robado enfrentándose a una víctima. 7) Ha violado sexualmente a alguien. 8) Ha prendido fuego para provocar daños graves 9) Ha destruido propiedad ajena. 10) Ha invadido la casa, edificio o vehículo de alguien. 11) Mienta para obtener objetos o favores, evitar obligaciones. 12) Ha robado objetos de valor no triviales sin enfrentarse a la víctima. 13) Sale por la noche a pesar de la prohibición de sus padres, antes de los 13 años. 14) Ha pasado una noche fuera de casa sin permiso por lo menos dos veces de tiempo prolongado. 15) Falta a la escuela, empezando antes de los 13 años. B) El trastorno provoca malestar en las áreas social, académica o laboral. C) Si tiene 18 años o más, no se cumplen los criterios de trastorno de la personalidad antisocial., Trastornos destructivos del control de los impulsos y de la conducta Divididos en: 4) Piromania - Provocar incendios intencionadamente en más de una ocasión. - Excitación afectiva antes de hacerlo - Interés, curiosidad o atracción por el fuego y su contexto. - Placer, alivio al provocar incendio o presenciarlos. - No provoca incendios por beneficio económico, expresión de ideología u ocultar crimen, expresar rabia o venganza. Tampoco mejora condiciones de vida. - No se explica por trastorno de la conducta, episodio maníaco o trastorno de la personalidad antisocial., Trastornos destructivos del control de los impulsos y de la conducta Divididos en: 6) Otro trastorno destructivo, del control de impulsos y de conducta, especificado. Predominan síntomas de trastorno destructivo, del control de impulsos y de la conducta. Causan malestar significativo o deterioro en las áreas social, laboral u otras importantes para el individuo, pero no cumplen todos los criterios de ninguno de los trastornos destructivo, del control de los impulsos y de la conducta., 3) Trastorno de la conducta A) No se respetan los derechos básicos de otros, las normas o reglas sociales propias de la edad, se manifiesta por presencia en los últimos 12 meses de mínimo 3 de los 15 criterios siguientes: 1) A menudo acosa, amenaza o intimida. 2) Inicia peleas 3) Ha usado arma que puede provocar serios daños a terceros. 4) Crueldad física contra personas 5) Crueldad física contra animales. 6) Ha robado enfrentándose a una víctima. 7) Ha violado sexualmente a alguien. 8) Ha prendido fuego para provocar daños graves 9) Ha destruido propiedad ajena. 10) Ha invadido la casa, edificio o vehículo de alguien. 11) Mienta para obtener objetos o favores, evitar obligaciones. 12) Ha robado objetos de valor no triviales sin enfrentarse a la víctima. 13) Sale por la noche a pesar de la prohibición de sus padres, antes de los 13 años. 14) Ha pasado una noche fuera de casa sin permiso por lo menos dos veces de tiempo prolongado. 15) Falta a la escuela, empezando antes de los 13 años. B) El trastorno provoca malestar en las áreas social, académica o laboral. C) Si tiene 18 años o más, no se cumplen los criterios de trastorno de la personalidad antisocial. Especificar si: - Tipo de inicio infantil: por lo menos un síntoma antes de cumplir los 10 años. - Tipo de inicio adolescente: no muestran ningún síntoma antes de los 10 años. - Tipo de inicio no especificado: se cumplen los criterios, pero no existe suficiente información para determinar si fue antes de los 10 años. - Con emociones prosociales limitadas: por lo menos dos de las siguientes características persistentes en el último año: falta de remordimiento/culpabilidad, insensible, despreocupado por su rendimiento, afecto superficial/deficiente. - Leve: pocos o ningún problema aparte de los necesarios para el diagnóstico y los problemas provocan daño menor a los demás. - Moderado: el número de problemas de conducta y el efecto sobre los demás son de gravedad intermedia. - Grave: muchos problemas de conducta además de los necesarios, provocan daño considerable a los demás., 1) Trastorno negativista desafiante A) Los patrones duran mínimo 6 meses, por lo menos con 4 de los síntomas de cualquiera de las siguientes categorías: - Enfado/irritabilidad: 1. A menudo pierde la calma 2. Está susceptible o se molesta con facilidad 3. Está enfadado y resentido. - Discusiones/actitud desafiante: 1. Discute a menudo con autoridad o adultos. 2. Desafía activamente o rechaza satisfacer la petición por parte de figuras de autoridad o normas. 3. Molesta a los demás deliberadamente. 4. Culpa a los demás por sus errores. - Vengativo: 1. Ha sido rencoroso/vengativo dos veces en los últimos 6 meses. B) Trastorno asociado a malestar en el individuo u otras personas del entorno social inmediato o tiene un impacto negativo en lo social, educación, profesional. C) Los comportamientos no aparecen exclusivamente durante un trastorno psicótico, consumo de sustancias, trastorno depresivo o uno bipolar. Especificar si: - Leve: los síntomas se limitan a un entorno. - Moderado: aparecen en dos entornos. - Grave: en 3 o más entornos., Trastornos destructivos del control de los impulsos y de la conducta Divididos en: 1) Trastorno negativista desafiante A) Los patrones duran mínimo 6 meses, por lo menos con 4 de los síntomas de cualquiera de las siguientes categorías: - Enfado/irritabilidad: 1. A menudo pierde la calma 2. Está susceptible o se molesta con facilidad 3. Está enfadado y resentido. - Discusiones/actitud desafiante: 1. Discute a menudo con autoridad o adultos. 2. Desafía activamente o rechaza satisfacer la petición por parte de figuras de autoridad o normas. 3. Molesta a los demás deliberadamente. 4. Culpa a los demás por sus errores. - Vengativo: 1. Ha sido rencoroso/vengativo dos veces en los últimos 6 meses. B) Trastorno asociado a malestar en el individuo u otras personas del entorno social inmediato o tiene un impacto negativo en lo social, educación, profesional. C) Los comportamientos no aparecen exclusivamente durante un trastorno psicótico, consumo de sustancias, trastorno depresivo o uno bipolar., Trastornos destructivos del control de los impulsos y de la conducta Divididos en: 5) Cleptomanía - Fracaso recurrente a resistir el impulso de robar objetos que no son de uso personal ni por valor monetario. - Aumento de sensación de tensión antes de cometer el robo. - Placer, alivio al cometerlo. - No se comete por rabia ni venganza, ni por delirio o alucinación. - No se explica mejor por un trastorno de la conducta, episodio maníaco o trastorno de la personalidad antisocial., Trastornos destructivos del control de los impulsos y de la conducta Divididos en: 2) Trastorno explosivo intermitente A) Arrebatos recurrentes en el comportamiento reflejan falta de control de los impulsos de agresividad, manifestada por: 1- Agresión verbal o agresión física contra la propiedad, animales u otros individuos dos veces por semana en 3 meses. Sin provocar lesiones físicas. 2- Tres arrebatos en el comportamiento que provoquen daños o destrucción de propiedad o agresión física con lesiones a animales u otros individuos en el último año. B) La magnitud de la agresividad es muy desproporcionada con la provocación o factor desencadenante. C) Arrebatos agresivos recurrentes no son premeditados ni persiguen ningún objetivo tangible. D) Arrebatos agresivos provocan marcado malestar en el individuo, alteran rendimiento laboral o relaciones con consecuencias económicas o legales. E) El individuo tiene una edad cronológica de mínimo 6 años. F) Arrebatos agresivos no se explican por otro trastorno mental ni se atribuye a otra afección médica.