WARNING:
JavaScript is turned OFF. None of the links on this concept map will
work until it is reactivated.
If you need help turning JavaScript On, click here.
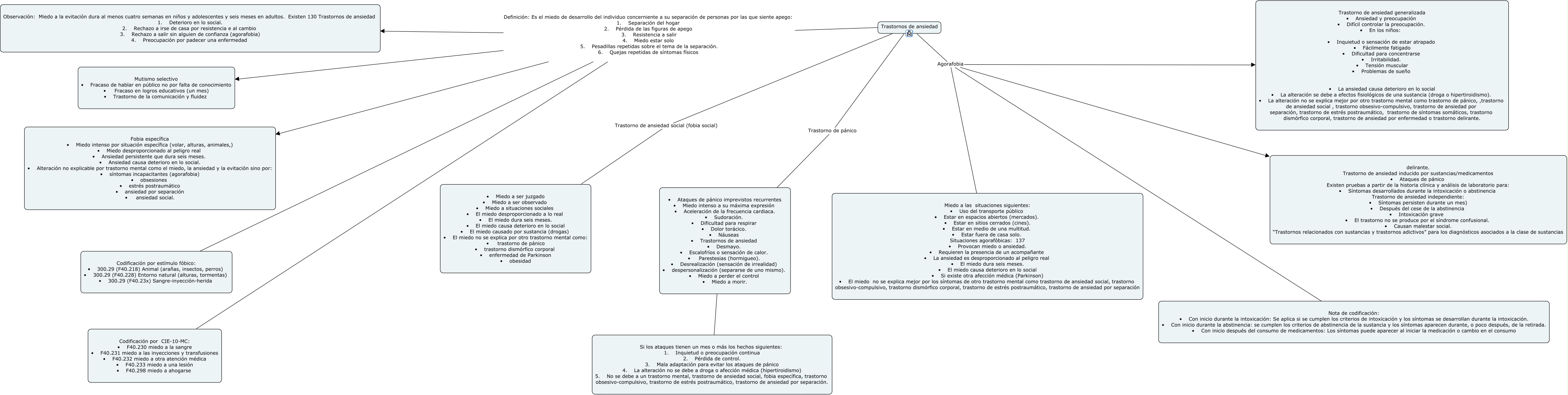
This Concept Map, created with IHMC CmapTools, has information related to: Trastorno 5, Trastornos de ansiedad Agorafobia Trastorno de ansiedad generalizada • Ansiedad y preocupación • Difícil controlar la preocupación. • En los niños: • Inquietud o sensación de estar atrapado • Fácilmente fatigado • Dificultad para concentrarse • Irritabilidad. • Tensión muscular • Problemas de sueño • La ansiedad causa deterioro en lo social • La alteración se debe a efectos fisiológicos de una sustancia (droga o hipertiroidismo). • La alteración no se explica mejor por otro trastorno mental como trastorno de pánico, ,trastorno de ansiedad social , trastorno obsesivo-compulsivo, trastorno de ansiedad por separación, trastorno de estrés postraumático, trastorno de síntomas somáticos, trastorno dismórfico corporal, trastorno de ansiedad por enfermedad o trastorno delirante., Trastornos de ansiedad Definición: Es el miedo de desarrollo del individuo concerniente a su separación de personas por las que siente apego: 1. Separación del hogar 2. Pérdida de las figuras de apego 3. Resistencia a salir 4. Miedo estar solo 5. Pesadillas repetidas sobre el tema de la separación. 6. Quejas repetidas de síntomas físicos Observación: Miedo a la evitación dura al menos cuatro semanas en niños y adolescentes y seis meses en adultos. Existen 130 Trastornos de ansiedad 1. Deterioro en lo social. 2. Rechazo a irse de casa por resistencia e al cambio 3. Rechazo a salir sin alguien de confianza (agorafobia) 4. Preocupación por padecer una enfermedad, Trastornos de ansiedad Agorafobia Nota de codificación: • Con inicio durante la intoxicación: Se aplica si se cumplen los criterios de intoxicación y los síntomas se desarrollan durante la intoxicación. • Con inicio durante la abstinencia: se cumplen los criterios de abstinencia de la sustancia y los síntomas aparecen durante, o poco después, de la retirada. • Con inicio después del consumo de medicamentos: Los síntomas puede aparecer al iniciar la medicación o cambio en el consumo, Trastornos de ansiedad Definición: Es el miedo de desarrollo del individuo concerniente a su separación de personas por las que siente apego: 1. Separación del hogar 2. Pérdida de las figuras de apego 3. Resistencia a salir 4. Miedo estar solo 5. Pesadillas repetidas sobre el tema de la separación. 6. Quejas repetidas de síntomas físicos Fobia específica • Miedo intenso por situación específica (volar, alturas, animales,) • Miedo desproporcionado al peligro real • Ansiedad persistente que dura seis meses. • Ansiedad causa deterioro en lo social. • Alteración no explicable por trastorno mental como el miedo, la ansiedad y la evitación sino por: • síntomas incapacitantes (agorafobia) • obsesiones • estrés postraumático • ansiedad por separación • ansiedad social., Trastornos de ansiedad Definición: Es el miedo de desarrollo del individuo concerniente a su separación de personas por las que siente apego: 1. Separación del hogar 2. Pérdida de las figuras de apego 3. Resistencia a salir 4. Miedo estar solo 5. Pesadillas repetidas sobre el tema de la separación. 6. Quejas repetidas de síntomas físicos Codificación por estímulo fóbico: • 300.29 (F40.218) Animal (arañas, insectos, perros) • 300.29 (F40.228) Entorno natural (alturas, tormentas) • 300.29 (F40.23x) Sangre-inyección-herida, Trastornos de ansiedad Definición: Es el miedo de desarrollo del individuo concerniente a su separación de personas por las que siente apego: 1. Separación del hogar 2. Pérdida de las figuras de apego 3. Resistencia a salir 4. Miedo estar solo 5. Pesadillas repetidas sobre el tema de la separación. 6. Quejas repetidas de síntomas físicos Mutismo selectivo • Fracaso de hablar en público no por falta de conocimiento • Fracaso en logros educativos (un mes) • Trastorno de la comunicación y fluidez, Trastornos de ansiedad Agorafobia Miedo a las situaciones siguientes: • Uso del transporte público • Estar en espacios abiertos (mercados). • Estar en sitios cerrados (cines). • Estar en medio de una multitud. • Estar fuera de casa solo. Situaciones agorafóbicas: 137 • Provocan miedo o ansiedad. • Requieren la presencia de un acompañante • La ansiedad es desproporcionado al peligro real • El miedo dura seis meses. • El miedo causa deterioro en lo social • Si existe otra afección médica (Parkinson) • El miedo no se explica mejor por los síntomas de otro trastorno mental como trastorno de ansiedad social, trastorno obsesivo-compulsivo, trastorno dismórfico corporal, trastorno de estrés postraumático, trastorno de ansiedad por separación, Trastornos de ansiedad Trastorno de ansiedad social (fobia social) • Miedo a ser juzgado • Miedo a ser observado • Miedo a situaciones sociales • El miedo desproporcionado a lo real • El miedo dura seis meses. • El miedo causa deterioro en lo social • El miedo causado por sustancia (drogas) • El miedo no se explica por otro trastorno mental como: • trastorno de pánico • trastorno dismórfico corporal • enfermedad de Parkinson • obesidad, Trastornos de ansiedad Definición: Es el miedo de desarrollo del individuo concerniente a su separación de personas por las que siente apego: 1. Separación del hogar 2. Pérdida de las figuras de apego 3. Resistencia a salir 4. Miedo estar solo 5. Pesadillas repetidas sobre el tema de la separación. 6. Quejas repetidas de síntomas físicos Codificación por CIE-10-MC: • F40.230 miedo a la sangre • F40.231 miedo a las inyecciones y transfusiones • F40.232 miedo a otra atención médica • F40.233 miedo a una lesión • F40.298 miedo a ahogarse, • Ataques de pánico imprevistos recurrentes • Miedo intenso a su máxima expresión • Aceleración de la frecuencia cardiaca. • Sudoración. • Dificultad para respirar • Dolor torácico. • Náuseas • Trastornos de ansiedad • Desmayo. • Escalofríos o sensación de calor. • Parestesias (hormigueo). • Desrealización (sensación de irrealidad) • despersonalización (separarse de uno mismo). • Miedo a perder el control • Miedo a morir. ???? Si los ataques tienen un mes o más los hechos siguientes: 1. Inquietud o preocupación continua 2. Pérdida de control. 3. Mala adaptación para evitar los ataques de pánico 4. La alteración no se debe a droga o afección médica (hipertiroidismo) 5. No se debe a un trastorno mental, trastorno de ansiedad social, fobia específica, trastorno obsesivo-compulsivo, trastorno de estrés postraumático, trastorno de ansiedad por separación., Trastornos de ansiedad Agorafobia delirante. Trastorno de ansiedad inducido por sustancias/medicamentos • Ataques de pánico Existen pruebas a partir de la historia clínica y análisis de laboratorio para: • Síntomas desarrollados durante la intoxicación o abstinencia Trastorno de ansiedad independiente: • Síntomas persisten durante un mes) • Después del cese de la abstinencia • Intoxicación grave • El trastorno no se produce por el síndrome confusional. • Causan malestar social. “Trastornos relacionados con sustancias y trastornos adictivos” para los diagnósticos asociados a la clase de sustancias, Trastornos de ansiedad Trastorno de pánico • Ataques de pánico imprevistos recurrentes • Miedo intenso a su máxima expresión • Aceleración de la frecuencia cardiaca. • Sudoración. • Dificultad para respirar • Dolor torácico. • Náuseas • Trastornos de ansiedad • Desmayo. • Escalofríos o sensación de calor. • Parestesias (hormigueo). • Desrealización (sensación de irrealidad) • despersonalización (separarse de uno mismo). • Miedo a perder el control • Miedo a morir.