WARNING:
JavaScript is turned OFF. None of the links on this concept map will
work until it is reactivated.
If you need help turning JavaScript On, click here.
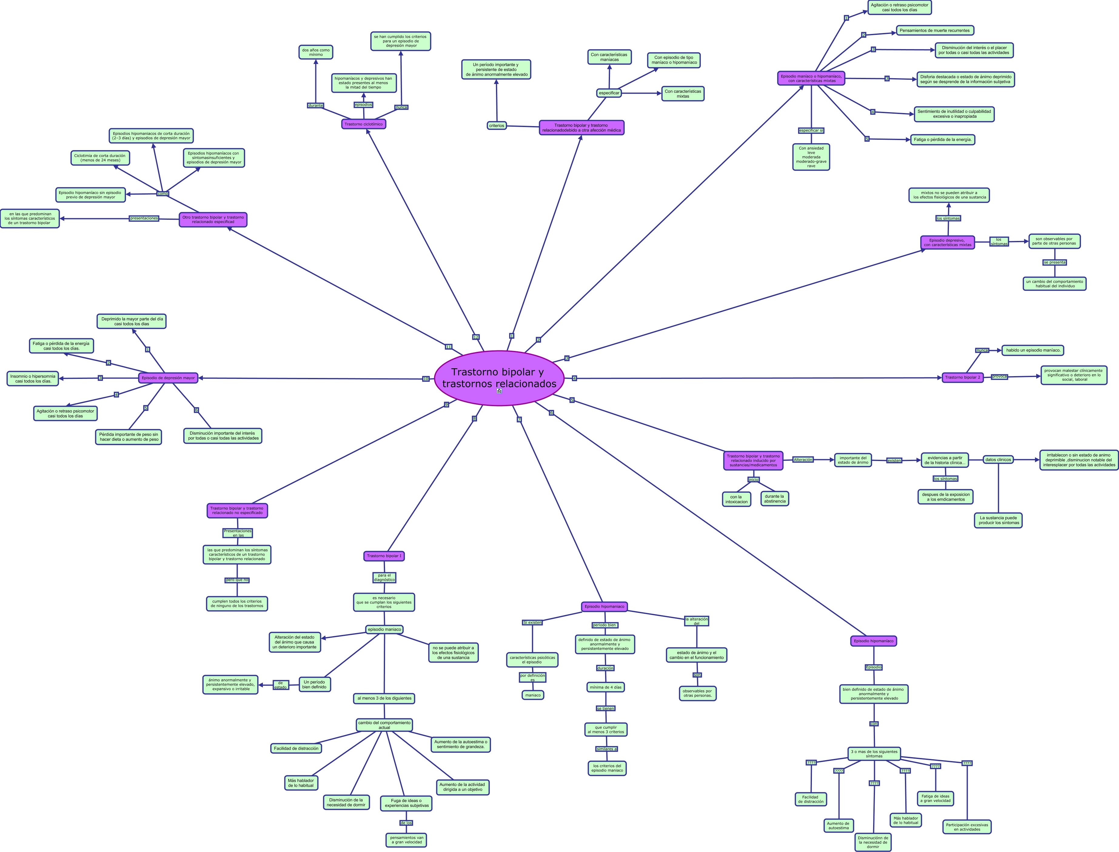
Este Cmap, tiene información relacionada con: Bipo, es necesario que se cumplan los siguientes criterios episodio maniaco al menos 3 de los diguientes, Trastorno bipolar y trastorno relacionado debido a otra afección médica especificar Con características maníacas, Episodio depresivo, con características mixtas los síntomas son observables por parte de otras personas, es necesario que se cumplan los siguientes criterios episodio maniaco no se puede atribuir a los efectos fisiológicos de una sustancia, Trastorno bipolar y trastornos relacionados 3 Episodio depresivo, con características mixtas, 3 o mas de los siguientes síntomas ???? Aumento de autoestima, mínima de 4 días se tienen que cumplir al menos 3 criterios, al menos 3 de los diguientes cambio del comportamiento actual Facilidad de distracción, es necesario que se cumplan los siguientes criterios episodio maniaco Alteración del estado del ánimo que causa un deterioro importante, Trastorno bipolar y trastornos relacionados 12 Trastorno ciclotímico, Trastorno bipolar y trastorno relacionado debido a otra afección médica especificar Con características mixtas, Episodio de depresión mayor 4 Agitación o retraso psicomotor casi todos los días, Episodio depresivo, con características mixtas los síntomas mixtos no se pueden atribuir a los efectos fisiológicos de una sustancia, evidencias a partir de la historia clínica... datos clinicos La sustancia puede producir los síntomas, Episodio maníaco o hipomaníaco, con características mixtas 1 Agitación o retraso psicomotor casi todos los días, estado de ánimo y el cambio en el funcionamiento son observables por otras personas., Trastorno bipolar y trastornos relacionados 7 Episodio hipomaniaco, al menos 3 de los diguientes cambio del comportamiento actual Fuga de ideas o experiencias subjetivas, 3 o mas de los siguientes síntomas ???? Fatiga de ideas a gran velocidad, es necesario que se cumplan los siguientes criterios episodio maniaco Un período bien definido