WARNING:
JavaScript is turned OFF. None of the links on this concept map will
work until it is reactivated.
If you need help turning JavaScript On, click here.
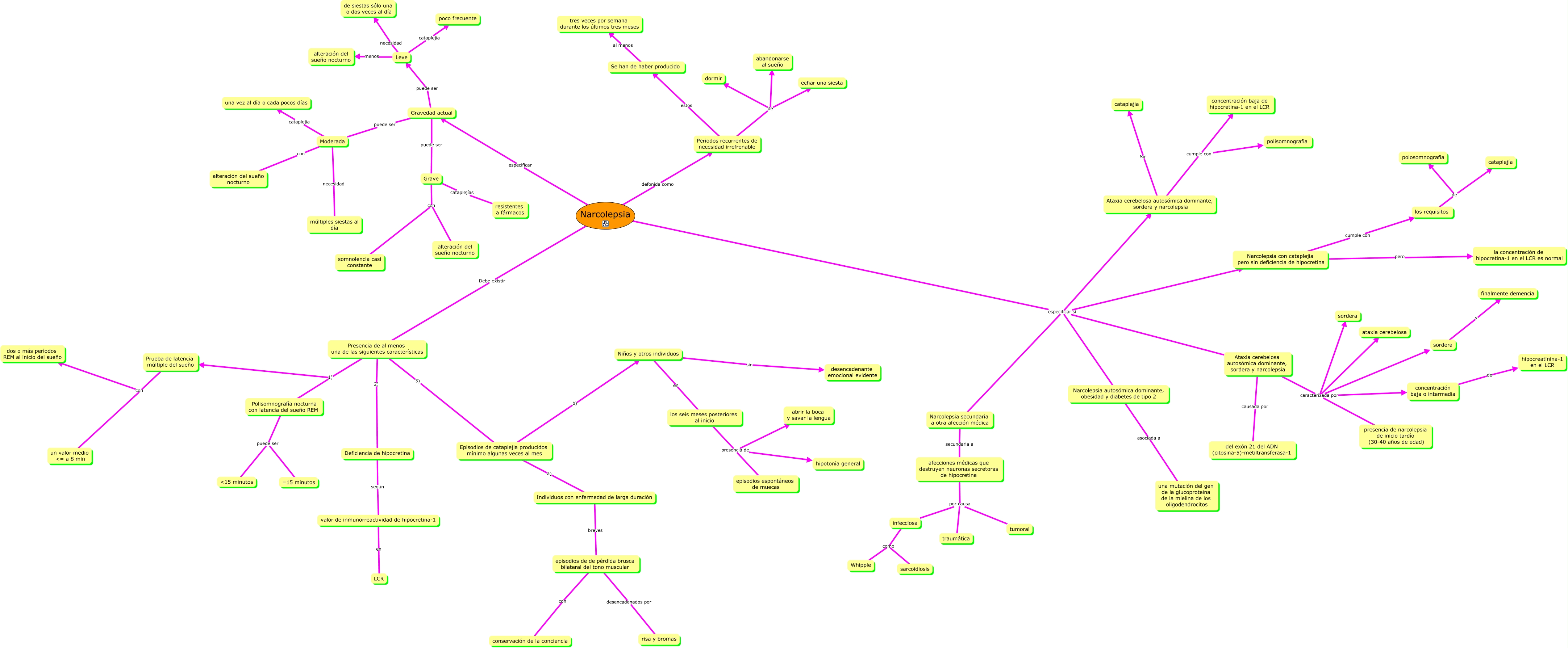
Este Cmap, tiene información relacionada con: narcolepsia sss, Periodos recurrentes de necesidad irrefrenable de dormir, Ataxia cerebelosa autosómica dominante, sordera y narcolepsia caracterizada por sordera, Grave con alteración del sueño nocturno, Periodos recurrentes de necesidad irrefrenable de echar una siesta, Periodos recurrentes de necesidad irrefrenable estos Se han de haber producido, valor de inmunorreactividad de hipocretina-1 en LCR, Leve necesidad de siestas sólo una o dos veces al día, Prueba de latencia múltiple del sueño con un valor medio <= a 8 min, Moderada cataplejía una vez al día o cada pocos días, Narcolepsia especificar si Narcolepsia autosómica dominante, obesidad y diabetes de tipo 2, Narcolepsia especificar si Ataxia cerebelosa autosómica dominante, sordera y narcolepsia, Narcolepsia especificar Gravedad actual, Grave con somnolencia casi constante, Ataxia cerebelosa autosómica dominante, sordera y narcolepsia cumple con concentración baja de hipocretina-1 en el LCR, sordera y finalmente demencia, Gravedad actual puede ser Leve, Narcolepsia con cataplejía pero sin deficiencia de hipocretina pero la concentración de hipocretina-1 en el LCR es normal, Presencia de al menos una de las siguientes características 2) Deficiencia de hipocretina, los seis meses posteriores al inicio presencia de abrir la boca y savar la lengua, Niños y otros individuos en los seis meses posteriores al inicio