WARNING:
JavaScript is turned OFF. None of the links on this concept map will
work until it is reactivated.
If you need help turning JavaScript On, click here.
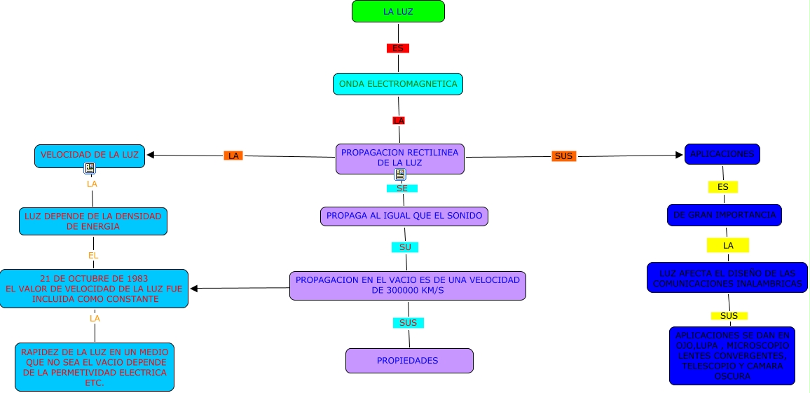
Este Cmap, tiene información relacionada con: LA LUZ ARLEY ALVAREZ, LA LUZ ES ONDA ELECTROMAGNETICA, PROPAGA AL IGUAL QUE EL SONIDO SU PROPAGACION EN EL VACIO ES DE UNA VELOCIDAD DE 300000 KM/S, PROPAGACION RECTILINEA DE LA LUZ SE PROPAGA AL IGUAL QUE EL SONIDO, DE GRAN IMPORTANCIA LA LUZ AFECTA EL DISEÑO DE LAS COMUNICACIONES INALAMBRICAS, PROPAGACION EN EL VACIO ES DE UNA VELOCIDAD DE 300000 KM/S ???? 21 DE OCTUBRE DE 1983 EL VALOR DE VELOCIDAD DE LA LUZ FUE INCLUIDA COMO CONSTANTE, APLICACIONES ES DE GRAN IMPORTANCIA, PROPAGACION RECTILINEA DE LA LUZ SUS APLICACIONES, ONDA ELECTROMAGNETICA LA PROPAGACION RECTILINEA DE LA LUZ, VELOCIDAD DE LA LUZ LA LUZ DEPENDE DE LA DENSIDAD DE ENERGIA, LUZ DEPENDE DE LA DENSIDAD DE ENERGIA EL 21 DE OCTUBRE DE 1983 EL VALOR DE VELOCIDAD DE LA LUZ FUE INCLUIDA COMO CONSTANTE, PROPAGACION RECTILINEA DE LA LUZ LA VELOCIDAD DE LA LUZ, LUZ AFECTA EL DISEÑO DE LAS COMUNICACIONES INALAMBRICAS SUS APLICACIONES SE DAN EN OJO,LUPA , MICROSCOPIO LENTES CONVERGENTES, TELESCOPIO Y CAMARA OSCURA, PROPAGACION EN EL VACIO ES DE UNA VELOCIDAD DE 300000 KM/S SUS PROPIEDADES, 21 DE OCTUBRE DE 1983 EL VALOR DE VELOCIDAD DE LA LUZ FUE INCLUIDA COMO CONSTANTE LA RAPIDEZ DE LA LUZ EN UN MEDIO QUE NO SEA EL VACIO DEPENDE DE LA PERMETIVIDAD ELECTRICA ETC.