WARNING:
JavaScript is turned OFF. None of the links on this concept map will
work until it is reactivated.
If you need help turning JavaScript On, click here.
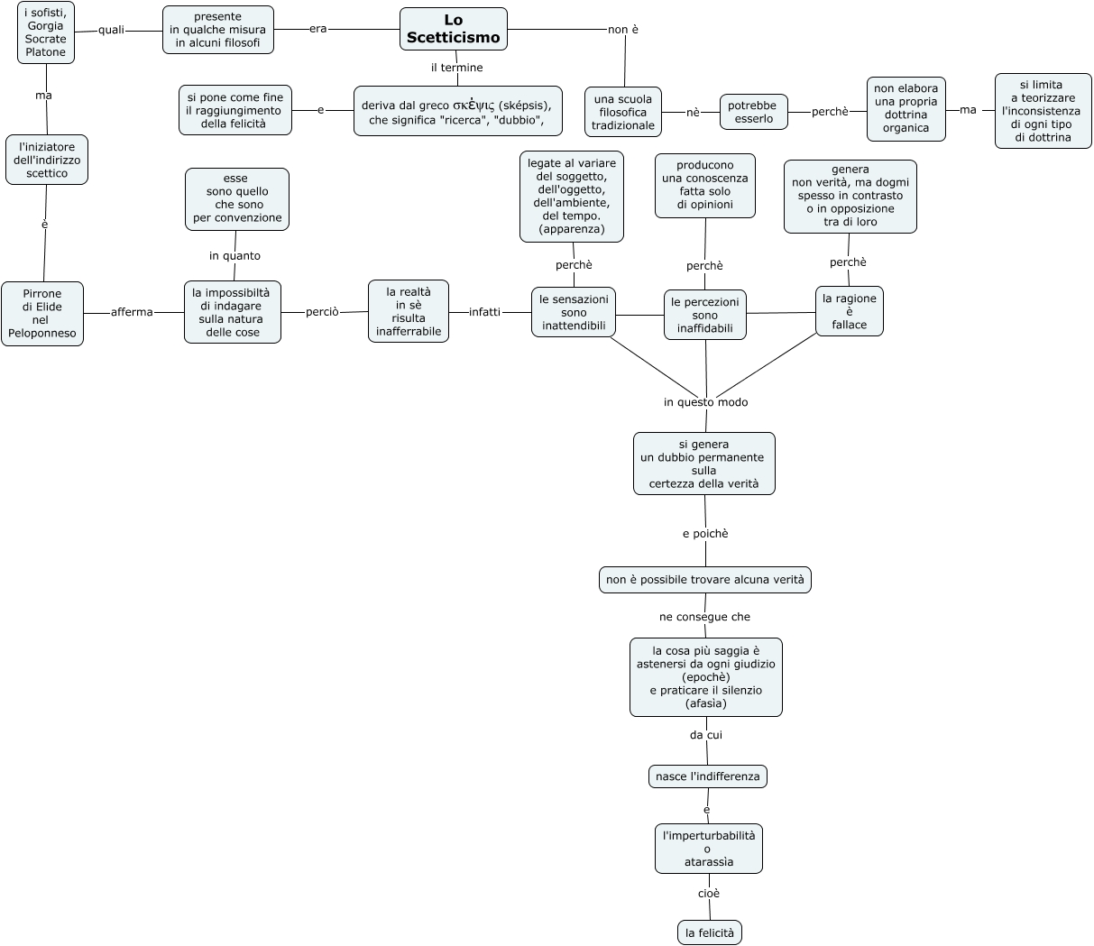
Questa Cmap, creata con IHMC CmapTools, contiene informazioni relative a: Scetticismo, potrebbe esserlo perchè non elabora una propria dottrina organica, la realtà in sè risulta inafferrabile infatti le sensazioni sono inattendibili, i sofisti, Gorgia Socrate Platone ma l'iniziatore dell'indirizzo scettico, Pirrone di Elide nel Peloponneso afferma la impossibiltà di indagare sulla natura delle cose, la ragione è fallace perchè genera non verità, ma dogmi spesso in contrasto o in opposizione tra di loro, la cosa più saggia è astenersi da ogni giudizio (epochè) e praticare il silenzio (afasìa) da cui nasce l'indifferenza, una scuola filosofica tradizionale nè potrebbe esserlo, l'imperturbabilità o atarassìa cioè la felicità, deriva dal greco σκέψις (sképsis), che significa "ricerca", "dubbio", e si pone come fine il raggiungimento della felicità, la impossibiltà di indagare sulla natura delle cose in quanto esse sono quello che sono per convenzione, Lo Scetticismo era presente in qualche misura in alcuni filosofi, non elabora una propria dottrina organica ma si limita a teorizzare l'inconsistenza di ogni tipo di dottrina, le sensazioni sono inattendibili perchè legate al variare del soggetto, dell'oggetto, dell'ambiente, del tempo. (apparenza), le sensazioni sono inattendibili ???? le percezioni sono inaffidabili, le sensazioni sono inattendibili in questo modo si genera un dubbio permanente sulla certezza della verità, le percezioni sono inaffidabili in questo modo si genera un dubbio permanente sulla certezza della verità, Lo Scetticismo il termine deriva dal greco σκέψις (sképsis), che significa "ricerca", "dubbio",, nasce l'indifferenza e l'imperturbabilità o atarassìa, presente in qualche misura in alcuni filosofi quali i sofisti, Gorgia Socrate Platone, la impossibiltà di indagare sulla natura delle cose perciò la realtà in sè risulta inafferrabile