WARNING:
JavaScript is turned OFF. None of the links on this concept map will
work until it is reactivated.
If you need help turning JavaScript On, click here.
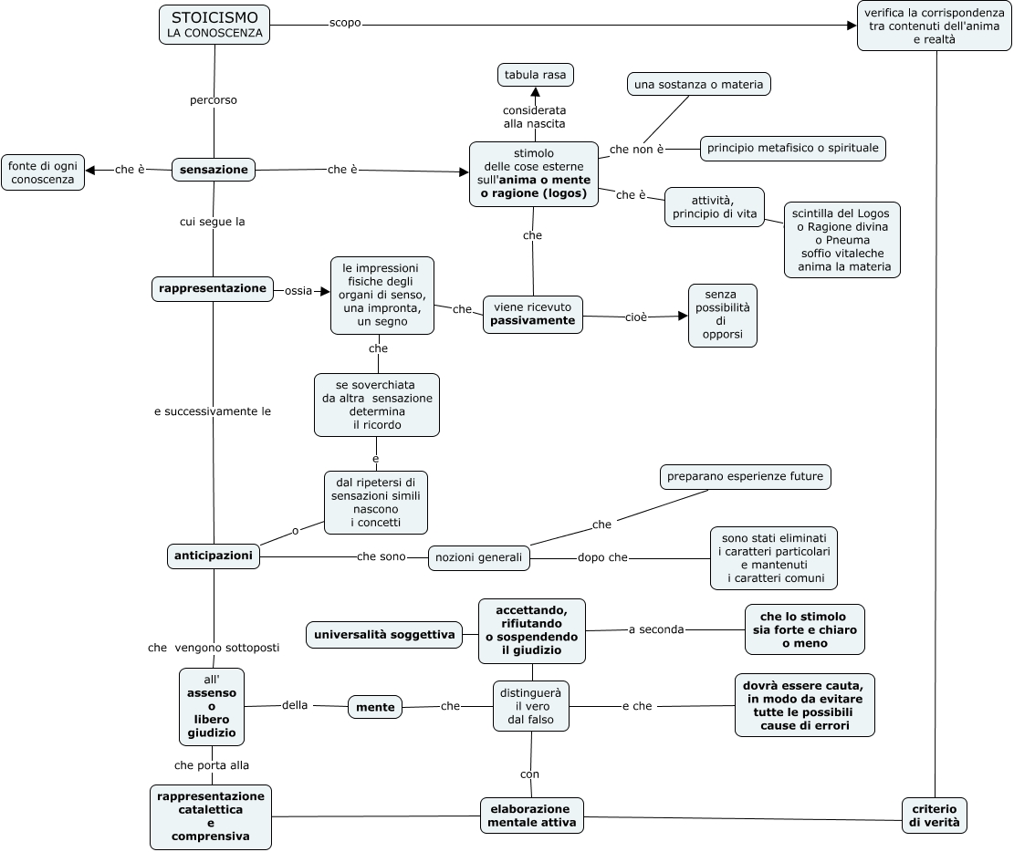
Questa Cmap, creata con IHMC CmapTools, contiene informazioni relative a: Stoicismo-la conoscenza, attività, principio di vita cioè scintilla del Logos o Ragione divina o Pneuma soffio vitaleche anima la materia, dal ripetersi di sensazioni simili nascono i concetti o anticipazioni, stimolo delle cose esterne sull'anima o mente o ragione (logos) considerata alla nascita tabula rasa, nozioni generali dopo che sono stati eliminati i caratteri particolari e mantenuti i caratteri comuni, mente che distinguerà il vero dal falso, stimolo delle cose esterne sull'anima o mente o ragione (logos) che è attività, principio di vita, rappresentazione ossia le impressioni fisiche degli organi di senso, una impronta, un segno, elaborazione mentale attiva ???? rappresentazione catalettica e comprensiva, anticipazioni che vengono sottoposti all' assenso o libero giudizio, stimolo delle cose esterne sull'anima o mente o ragione (logos) che viene ricevuto passivamente, anticipazioni che sono nozioni generali, all' assenso o libero giudizio della mente, le impressioni fisiche degli organi di senso, una impronta, un segno che viene ricevuto passivamente, STOICISMO LA CONOSCENZA percorso sensazione, nozioni generali che preparano esperienze future, viene ricevuto passivamente cioè senza possibilità di opporsi, sensazione cui segue la rappresentazione, distinguerà il vero dal falso e che dovrà essere cauta, in modo da evitare tutte le possibili cause di errori, distinguerà il vero dal falso ???? accettando, rifiutando o sospendendo il giudizio, distinguerà il vero dal falso con elaborazione mentale attiva