WARNING:
JavaScript is turned OFF. None of the links on this concept map will
work until it is reactivated.
If you need help turning JavaScript On, click here.
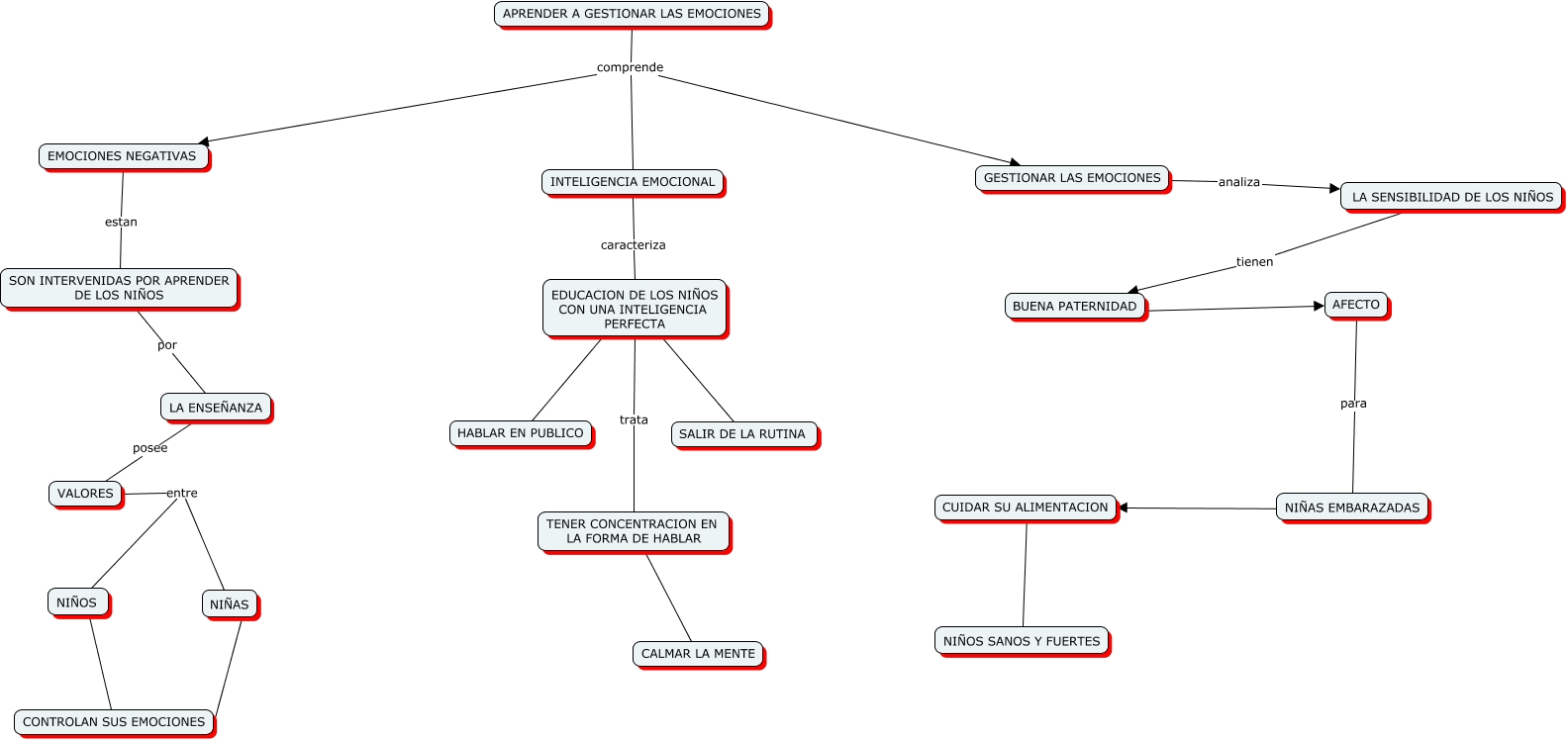
Este Cmap, tiene información relacionada con: APRENDER A GESTIONAR LAS EMOCIONES, NIÑOS ???? CONTROLAN SUS EMOCIONES, NIÑAS ???? CONTROLAN SUS EMOCIONES, LA SENSIBILIDAD DE LOS NIÑOS tienen BUENA PATERNIDAD, APRENDER A GESTIONAR LAS EMOCIONES comprende EMOCIONES NEGATIVAS, VALORES entre NIÑAS, EDUCACION DE LOS NIÑOS CON UNA INTELIGENCIA PERFECTA ???? HABLAR EN PUBLICO, APRENDER A GESTIONAR LAS EMOCIONES comprende INTELIGENCIA EMOCIONAL, TENER CONCENTRACION EN LA FORMA DE HABLAR ???? CALMAR LA MENTE, EDUCACION DE LOS NIÑOS CON UNA INTELIGENCIA PERFECTA ???? SALIR DE LA RUTINA, CUIDAR SU ALIMENTACION ???? NIÑOS SANOS Y FUERTES, INTELIGENCIA EMOCIONAL caracteriza EDUCACION DE LOS NIÑOS CON UNA INTELIGENCIA PERFECTA, APRENDER A GESTIONAR LAS EMOCIONES comprende GESTIONAR LAS EMOCIONES, NIÑAS EMBARAZADAS ???? CUIDAR SU ALIMENTACION, EDUCACION DE LOS NIÑOS CON UNA INTELIGENCIA PERFECTA trata TENER CONCENTRACION EN LA FORMA DE HABLAR, GESTIONAR LAS EMOCIONES analiza LA SENSIBILIDAD DE LOS NIÑOS, LA ENSEÑANZA posee VALORES, BUENA PATERNIDAD ???? AFECTO, VALORES entre NIÑOS, EMOCIONES NEGATIVAS estan SON INTERVENIDAS POR APRENDER DE LOS NIÑOS, AFECTO para NIÑAS EMBARAZADAS