WARNING:
JavaScript is turned OFF. None of the links on this concept map will
work until it is reactivated.
If you need help turning JavaScript On, click here.
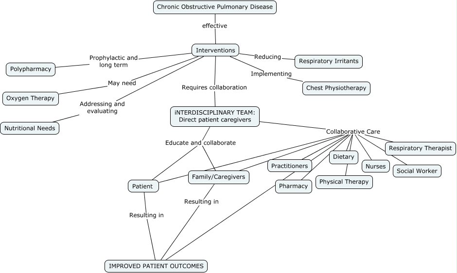
This Concept Map, created with IHMC CmapTools, has information related to: COPD Interventions, Interventions Reducing Respiratory Irritants, Patient Collaborative Care Pharmacy, Patient Collaborative Care Dietary, iNTERDISCIPLINARY TEAM: Direct patient caregivers Collaborative Care Nurses, Patient Resulting in IMPROVED PATIENT OUTCOMES, Interventions May need Oxygen Therapy, Chronic Obstructive Pulmonary Disease effective Interventions, iNTERDISCIPLINARY TEAM: Direct patient caregivers Educate and collaborate Family/Caregivers, iNTERDISCIPLINARY TEAM: Direct patient caregivers Collaborative Care Respiratory Therapist, Interventions Prophylactic and long term Polypharmacy, Family/Caregivers Resulting in IMPROVED PATIENT OUTCOMES, IMPROVED PATIENT OUTCOMES Collaborative Care Dietary, IMPROVED PATIENT OUTCOMES Collaborative Care Pharmacy, Family/Caregivers Collaborative Care Respiratory Therapist, Family/Caregivers Collaborative Care Practitioners, iNTERDISCIPLINARY TEAM: Direct patient caregivers Collaborative Care Pharmacy, Family/Caregivers Collaborative Care Nurses, IMPROVED PATIENT OUTCOMES Collaborative Care Respiratory Therapist, IMPROVED PATIENT OUTCOMES Collaborative Care Physical Therapy, iNTERDISCIPLINARY TEAM: Direct patient caregivers Collaborative Care Social Worker