WARNING:
JavaScript is turned OFF. None of the links on this concept map will
work until it is reactivated.
If you need help turning JavaScript On, click here.
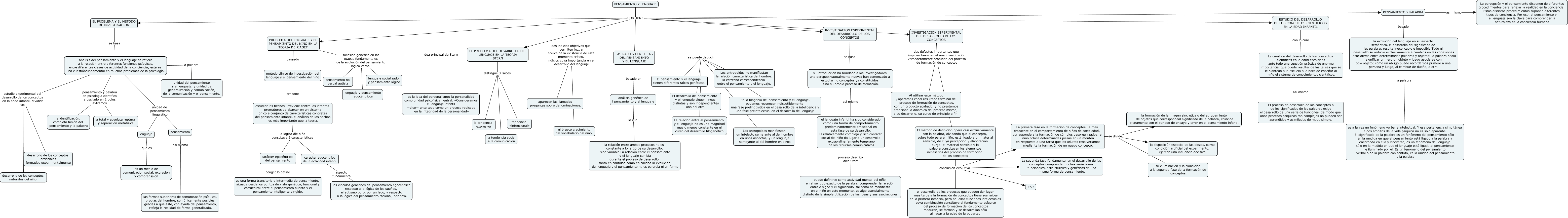
Este Cmap, tiene información relacionada con: pensamiento y lenguaje, La cuestión del desarrollo de los conceptos científicos en la edad escolar es ante todo una cuestión práctica de enorme importancia, que puede resultar de las tareas que se le plantean a la escuela a la hora de enseñar al niño el sistema de conocimientos científicos. asi mismo El proceso de desarrollo de los conceptos o de los significados de las palabras exige el desarrollo de una serie de funciones, de modo que unos procesos psíquicos tan complejos no pueden ser aprendidos y asimilados de modo simple., estudiar los hechos. Previene contra los intentos prematuros de abarcar en un sistema único e conjunto de características concretas del pensamiento infantil, el análisis de los hechos es más importante que la teoría. la logica dle niño constituye 2 caracteristicas carácter egocéntrico de la actividad infantil, análisis del pensamiento y el lenguaje se refiere a la relación entre diferentes funciones psíquicas, entre diferentes clases de actividad de la conciencia; esta es una cuestiónfundamental en muchos problemas de la psicología. estudio experimental del desarrollo de los conceptos en la edad infantil. dividida en: desarrollo de los conceptos artificiales formados experimentalmente, EL PROBLEMA DEL DESARROLLO DEL LENGUAJE EN LA TEORIA STERN dos indicios objetivos que permiten juzgar acerca de la existencia de este momento crítico, indicios cuya importancia en el desarrollo del lenguaje aparecen las llamadas preguntas sobre denominaciones,, lenguaje que es es un medio de comunicacion social, expresion y comprenssion, EL PROBLEMA DEL DESARROLLO DEL LENGUAJE EN LA TEORIA STERN dos indicios objetivos que permiten juzgar acerca de la existencia de este momento crítico, indicios cuya importancia en el desarrollo del lenguaje el brusco crecimiento del vocabulario del niño., pensamiento asi mismo las formas superiores de comunicación psíquica, propias del hombre, son únicamente posibles gracias a que éste, con ayuda del pensamiento, refleja la realidad de forma generalizada., análisis del pensamiento y el lenguaje se refiere a la relación entre diferentes funciones psíquicas, entre diferentes clases de actividad de la conciencia; esta es una cuestiónfundamental en muchos problemas de la psicología. unidad de pensamiento linguistico pensamiento, PENSAMIENTO Y LENGUAJE CONTIENE EL PROBLEMA DEL DESARROLLO DEL LENGUAJE EN LA TEORIA STERN, LAS RAICES GENETICAS DEL PENSAMIENTO Y EL LENGUAJE basado en análisis genético de l pensamiento y el lenguaje, EL PROBLEMA Y EL METODO DE INVESTIGACION se basa análisis del pensamiento y el lenguaje se refiere a la relación entre diferentes funciones psíquicas, entre diferentes clases de actividad de la conciencia; esta es una cuestiónfundamental en muchos problemas de la psicología., análisis del pensamiento y el lenguaje se refiere a la relación entre diferentes funciones psíquicas, entre diferentes clases de actividad de la conciencia; esta es una cuestiónfundamental en muchos problemas de la psicología. unidad de pensamiento linguistico lenguaje, carácter egocéntrico de la actividad infantil aspecto fundamental los vínculos genéticos del pensamiento egocéntrico respecto a la lógica de los sueños, el autismo puro, por un lado, y respecto a la lógica del pensamiento racional, por otro., El método de definición opera casi exclusivamente con la palabra, olvidando que el concepto, sobre todo para el niño, está ligado a un material sensible, de cuya percepción y elaboración surge: el material sensible y la palabra constituyen los elementos necesarios del proceso de formación de los conceptos conclusión evolutiva La primera fase en la formación de conceptos, la más frecuente en el comportamiento de niños de corta edad, corresponde a la formación de cúmulos desorganizados; el niño coloca determinadas piezas en un montón en respuesta a una tarea que los adultos resolveríamos mediante la formación de un nuevo concepto., PENSAMIENTO Y LENGUAJE CONTIENE EL PROBLEMA Y EL METODO DE INVESTIGACION, análisis del pensamiento y el lenguaje se refiere a la relación entre diferentes funciones psíquicas, entre diferentes clases de actividad de la conciencia; esta es una cuestiónfundamental en muchos problemas de la psicología. estudio experimental del desarrollo de los conceptos en la edad infantil. dividida en: desarrollo de los conceptos naturales del niño., PENSAMIENTO Y LENGUAJE CONTIENE INVESTIGACION ESPERIMENTAL DEL DESARROLLO DE LOS CONCEPTOS, PENSAMIENTO Y LENGUAJE CONTIENE ESTUDIO DEL DESARROLLO DE LOS CONCEPTOS CIENTIFICOS EN LA EDAD INFANTIL, LAS RAICES GENETICAS DEL PENSAMIENTO Y EL LENGUAJE se puede deducir El desarrollo del pensamiento y el lenguaje siguen líneas distintas y son independientes uno del otro., análisis del pensamiento y el lenguaje se refiere a la relación entre diferentes funciones psíquicas, entre diferentes clases de actividad de la conciencia; esta es una cuestiónfundamental en muchos problemas de la psicología. pensamiento y palabra en psicologia cientifica a oscilado en 2 polos extremos la identificación, completa fusión del pensamiento y la palabra