WARNING:
JavaScript is turned OFF. None of the links on this concept map will
work until it is reactivated.
If you need help turning JavaScript On, click here.
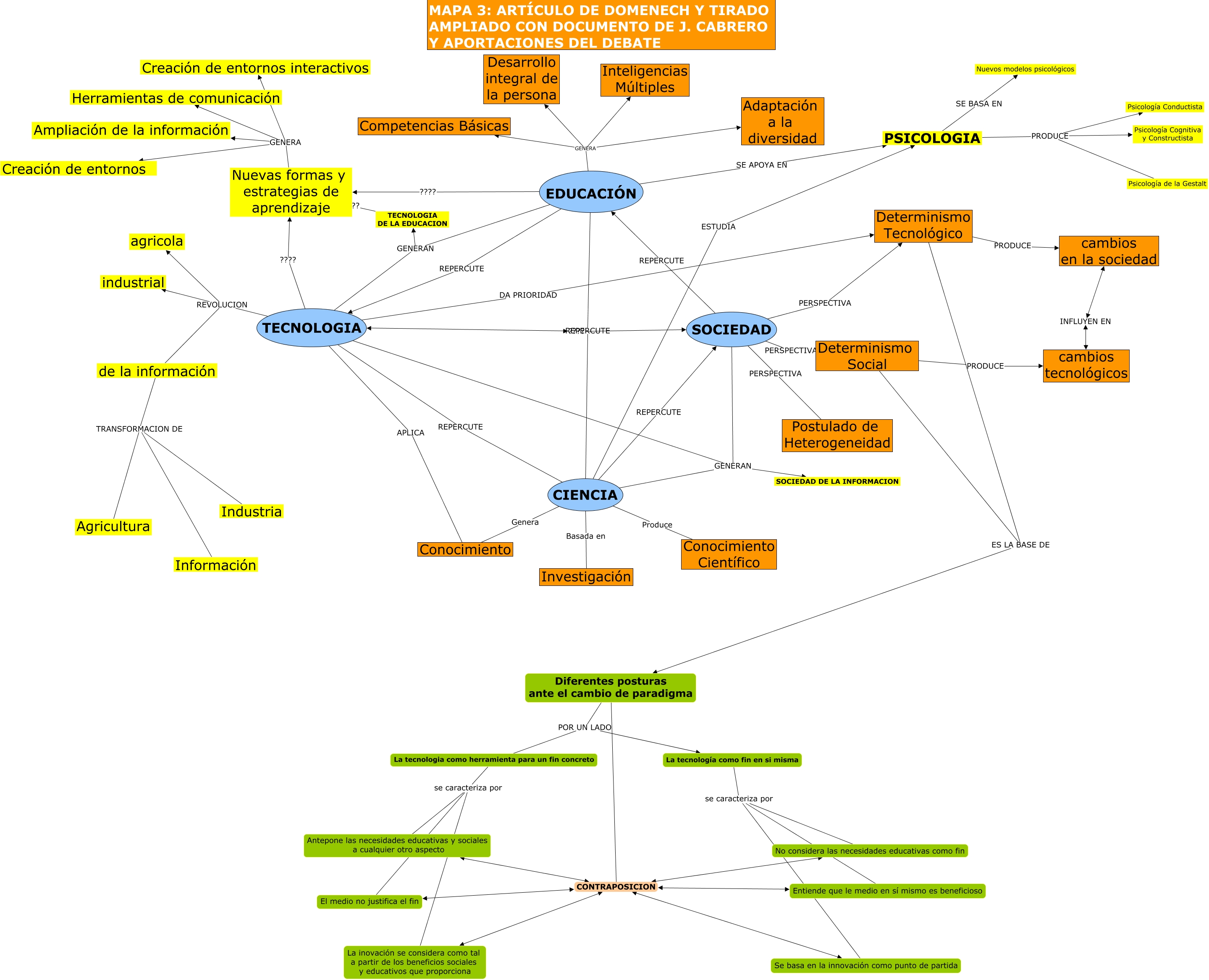
Este Cmap, tiene información relacionada con: Mapa3, EDUCACIÓN GENERA Inteligencias Múltiples, TECNOLOGIA DE LA EDUCACION ???? Nuevas formas y estrategias de aprendizaje, Diferentes posturas ante el cambio de paradigma CONTRAPOSICION No considera las necesidades educativas como fin, Diferentes posturas ante el cambio de paradigma POR UN LADO La tecnologia como herramienta para un fin concreto, TECNOLOGIA REVOLUCION industrial, TECNOLOGIA REVOLUCION de la información, PSICOLOGIA PRODUCE Psicología de la Gestalt, Determinismo Tecnológico ES LA BASE DE Diferentes posturas ante el cambio de paradigma, La tecnología como fin en si misma se caracteriza por No considera las necesidades educativas como fin, La inovación se considera como tal a partir de los beneficios sociales y educativos que proporciona CONTRAPOSICION Entiende que le medio en sí mismo es beneficioso, PSICOLOGIA PRODUCE Psicología Conductista, La tecnología como fin en si misma se caracteriza por Se basa en la innovación como punto de partida, TECNOLOGIA ???? Nuevas formas y estrategias de aprendizaje, PSICOLOGIA SE BASA EN Nuevos modelos psicológicos, El medio no justifica el fin CONTRAPOSICION No considera las necesidades educativas como fin, TECNOLOGIA GENERAN SOCIEDAD DE LA INFORMACION, SOCIEDAD PERSPECTIVA Determinismo Tecnológico, cambios tecnológicos INFLUYEN EN cambios en la sociedad, Diferentes posturas ante el cambio de paradigma CONTRAPOSICION Se basa en la innovación como punto de partida, Nuevas formas y estrategias de aprendizaje GENERA Herramientas de comunicación