WARNING:
JavaScript is turned OFF. None of the links on this concept map will
work until it is reactivated.
If you need help turning JavaScript On, click here.
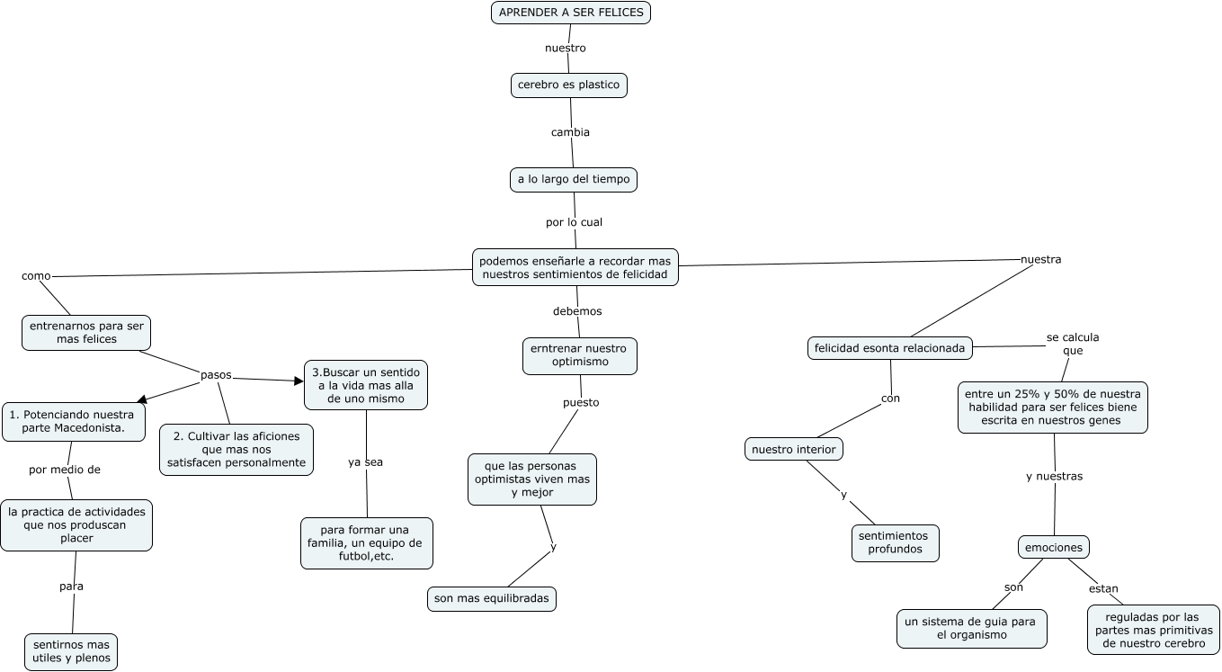
Este Cmap, tiene información relacionada con: aprender a ser felices, felicidad esonta relacionada con nuestro interior, erntrenar nuestro optimismo puesto que las personas optimistas viven mas y mejor, entrenarnos para ser mas felices pasos 3.Buscar un sentido a la vida mas alla de uno mismo, felicidad esonta relacionada se calcula que entre un 25% y 50% de nuestra habilidad para ser felices biene escrita en nuestros genes, nuestro interior y sentimientos profundos, APRENDER A SER FELICES nuestro cerebro es plastico, emociones estan reguladas por las partes mas primitivas de nuestro cerebro, podemos enseñarle a recordar mas nuestros sentimientos de felicidad debemos erntrenar nuestro optimismo, 3.Buscar un sentido a la vida mas alla de uno mismo ya sea para formar una familia, un equipo de futbol,etc., la practica de actividades que nos produscan placer para sentirnos mas utiles y plenos, cerebro es plastico cambia a lo largo del tiempo, entre un 25% y 50% de nuestra habilidad para ser felices biene escrita en nuestros genes y nuestras emociones, entrenarnos para ser mas felices pasos 2. Cultivar las aficiones que mas nos satisfacen personalmente, a lo largo del tiempo por lo cual podemos enseñarle a recordar mas nuestros sentimientos de felicidad, que las personas optimistas viven mas y mejor y son mas equilibradas, podemos enseñarle a recordar mas nuestros sentimientos de felicidad como entrenarnos para ser mas felices, emociones son un sistema de guia para el organismo, podemos enseñarle a recordar mas nuestros sentimientos de felicidad nuestra felicidad esonta relacionada, 1. Potenciando nuestra parte Macedonista. por medio de la practica de actividades que nos produscan placer, entrenarnos para ser mas felices pasos 1. Potenciando nuestra parte Macedonista.