WARNING:
JavaScript is turned OFF. None of the links on this concept map will
work until it is reactivated.
If you need help turning JavaScript On, click here.
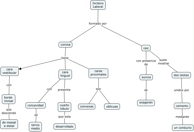
Este Cmap, tiene información relacionada con: incisivo lateral inf, surcos se exageran, cara lingual con concavidad, Incisivo Lateral formado por corona, corona tiene cara vestibular, cara vestibular con borde incisal, cuarto lobulo que esta desarrollado, Incisivo Lateral formado por raiz, corona tiene caras proximales, corona tiene cara lingual, concavidad en tercio medio, raiz suele mostrar dos islotes, dos islotes unidos por cemento, caras proximales son convexas, cara lingual presenta cuarto lobulo, caras proximales son oblicuas, cemento mediante un conducto, raiz con presencia de surcos, borde incisal que desciende de mesial a distal