WARNING:
JavaScript is turned OFF. None of the links on this concept map will
work until it is reactivated.
If you need help turning JavaScript On, click here.
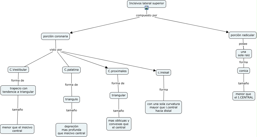
Este Cmap, tiene información relacionada con: incisivo lateral superior, Incisivos lateral superior compuesto por porciòn coronaria, trapecio con tendencia a triangular tamaño menor que el insicivo central, porciòn coronaria visto por c.insisal, triangular tamaño mas oblicuas y convexas que el central, una sola raiz forma conica, porciòn coronaria visto por C.palatina, porciòn radicular posee una sola raiz, porciòn coronaria visto por C.Vestibular, triangulo tamaño depreciòn mas profunda que insicivo central, c.insisal forma con una sola curvatura mayor que i.central hacia distal, conica tamaño menor que el I.CENTRAL, Incisivos lateral superior compuesto por porciòn radicular, C.Vestibular forma de trapecio con tendencia a triangular, C.palatina forma de triangulo, porciòn coronaria visto por C.proximales, C.proximales forma de triangular