WARNING:
JavaScript is turned OFF. None of the links on this concept map will
work until it is reactivated.
If you need help turning JavaScript On, click here.
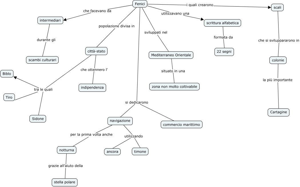
Questa Cmap, creata con IHMC CmapTools, contiene informazioni relative a: Fenici ( Barresi e Gagliardi), notturna grazie all'aiuto della stella polare, scrittura alfabetica formata da 22 segni, scali che si sviluppararono in colonie, Fenici popolazione divisa in città-stato, città-stato tra le quali Tiro, Fenici si dedicarono navigazione, navigazione utilizzando ancora, città-stato tra le quali Biblo, colonie la più importante Cartagine, Fenici si dedicarono commercio marittimo, navigazione utilizzando timone, intermediari durante gli scambi culturari, Fenici sviluppati nel Mediterraneo Orientale, Fenici che facevano da intermediari, Mediterraneo Orientale situato in una zona non molto coltivabile, Fenici i quali crearono scali, città-stato che ottennero l' indipendenza, navigazione per la prima volta anche notturna, Fenici utilizzavano una scrittura alfabetica, città-stato tra le quali Sidone