WARNING:
JavaScript is turned OFF. None of the links on this concept map will
work until it is reactivated.
If you need help turning JavaScript On, click here.
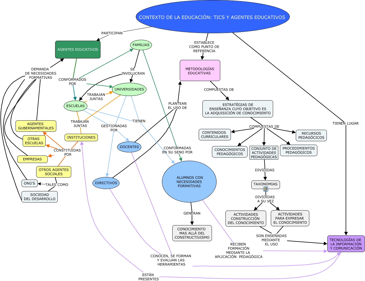
Este Cmap, tiene información relacionada con: EDUCACIÓN TICS Y AGENTES EDUCATIVOS, FAMILIAS CONFORMADAS EN SU SENO POR ALUMNOS CON NECESIDADES FORMATIVAS, CONTEXTO DE LA EDUCACIÓN: TICS Y AGENTES EDUCATIVOS PARTICIPAN AGENTES EDUCATIVOS, OTRAS ESCUELAS DEMANDA DE NECESIDADES FORMATIVAS AGENTES EDUCATIVOS, DIRECTIVOS CONOCEN, SE FORMAN Y EVALUAN LAS HERRAMIENTAS TECNOLOGÍAS DE LA INFORMACIÓN Y COMUNICACIÓN, CONTEXTO DE LA EDUCACIÓN: TICS Y AGENTES EDUCATIVOS ESTABLECE COMO PUNTO DE REFERENCIA METODOLOGÍAS EDUCATIVAS, CONTEXTO DE LA EDUCACIÓN: TICS Y AGENTES EDUCATIVOS TIENEN LUGAR TECNOLOGÍAS DE LA INFORMACIÓN Y COMUNICACIÓN, ESTRATÉGIAS DE ENSEÑANZA CUYO OBJETIVO ES LA ADQUISICIÓN DE CONOCIMIENTO COMPUESTAS DE CONJUNTO DE ACTIVIDADES PEDAGÓGICAS, INSTITUCIONES CONSTITUIDAS POR AGENTES GUBERNAMENTALES, ALUMNOS CON NECESIDADES FORMATIVAS GENERAN CONOCIMIENTO MAS ALLÁ DEL CONSTRUCTIVISMO, ACTIVIDADES PARA EXPRESAR EL CONOCIMIENTO SON ENSEÑADAS MEDIANTE EL USO TECNOLOGÍAS DE LA INFORMACIÓN Y COMUNICACIÓN, TECNOLOGÍAS DE LA INFORMACIÓN Y COMUNICACIÓN ESTÁN PRESENTES INSTITUCIONES, ALUMNOS CON NECESIDADES FORMATIVAS RECIBEN FORMACIÓN MEDIANTE LA APLICACIÓN PEDAGÓGICA TECNOLOGÍAS DE LA INFORMACIÓN Y COMUNICACIÓN, ACTIVIDADES CONSTRUCCIÓN DEL CONOCIMIENTO SON ENSEÑADAS MEDIANTE EL USO TECNOLOGÍAS DE LA INFORMACIÓN Y COMUNICACIÓN, ESTRATÉGIAS DE ENSEÑANZA CUYO OBJETIVO ES LA ADQUISICIÓN DE CONOCIMIENTO COMPUESTAS DE CONTENIDOS CURRICULARES, INSTITUCIONES CONSTITUIDAS POR EMPRESAS, AGENTES EDUCATIVOS CONFORMADOS POR UNIVERSIDADES, ESTRATÉGIAS DE ENSEÑANZA CUYO OBJETIVO ES LA ADQUISICIÓN DE CONOCIMIENTO COMPUESTAS DE CONOCIMIENTOS PEDAGÓGICOS, FAMILIAS SE INVOLUCRAN ESCUELAS, UNIVERSIDADES GESTIONADAS POR DIRECTIVOS, ESTRATÉGIAS DE ENSEÑANZA CUYO OBJETIVO ES LA ADQUISICIÓN DE CONOCIMIENTO COMPUESTAS DE PROCEDIMIENTOS PEDAGÓGICOS