WARNING:
JavaScript is turned OFF. None of the links on this concept map will
work until it is reactivated.
If you need help turning JavaScript On, click here.
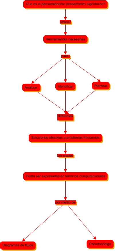
Este Cmap, tiene información relacionada con: pensamiento algoritmico, Herrramientas necesarias para Analizar, Analizar diferentes Soluciones efectivas a problemas frecuentes, Plantear diferentes Soluciones efectivas a problemas frecuentes, Podra ser expresadas en terminos computacionales por medio de Diagramas de flujos, Que es el pensamienento pensamiento algoritmico? ofrecer Herrramientas necesarias, Herrramientas necesarias para Plantear, Identificar diferentes Soluciones efectivas a problemas frecuentes, Soluciones efectivas a problemas frecuentes las cuales Podra ser expresadas en terminos computacionales, Podra ser expresadas en terminos computacionales por medio de Pseudocódigo, Herrramientas necesarias para Identificar