WARNING:
JavaScript is turned OFF. None of the links on this concept map will
work until it is reactivated.
If you need help turning JavaScript On, click here.
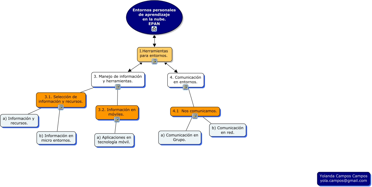
Este Cmap, tiene información relacionada con: ycc-epan-taller-SLP-II.Herramientas, 4.1 Nos comunicamos. b) Comunicación en red., Entornos personales de aprendizaje en la nube. EPAN I.Herramientas para entornos., 4.1 Nos comunicamos. a) Comunicación en Grupo., 3.1. Selección de información y recursos. b) Información en micro entornos., 3. Manejo de información y herramientas. 3.2. Información en móviles., 4. Comunicación en entornos. 4.1 Nos comunicamos., I.Herramientas para entornos. 4. Comunicación en entornos., I.Herramientas para entornos. 3. Manejo de información y herramientas., 3.2. Información en móviles. a) Aplicaciones en tecnología móvil., 3. Manejo de información y herramientas. 3.1. Selección de información y recursos., 3.1. Selección de información y recursos. a) Información y recursos.