WARNING:
JavaScript is turned OFF. None of the links on this concept map will
work until it is reactivated.
If you need help turning JavaScript On, click here.
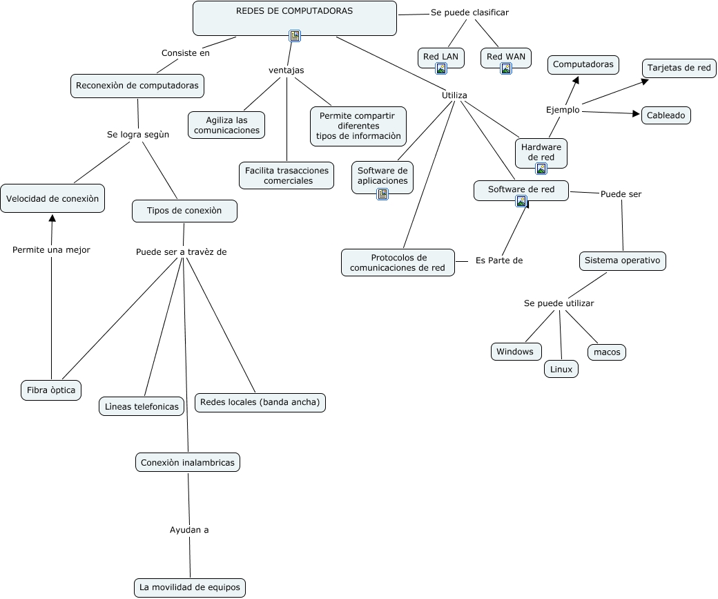
Este Cmap, tiene información relacionada con: Manuela Lòpez Tecnologia, Hardware de red Ejemplo Computadoras, Protocolos de comunicaciones de red Es Parte de ????, REDES DE COMPUTADORAS Utiliza Protocolos de comunicaciones de red, Tipos de conexiòn Puede ser a travèz de Conexiòn inalambricas, Sistema operativo Se puede utilizar macos, REDES DE COMPUTADORAS ventajas Agiliza las comunicaciones, Conexiòn inalambricas Ayudan a La movilidad de equipos, REDES DE COMPUTADORAS Utiliza Software de red, Tipos de conexiòn Puede ser a travèz de Redes locales (banda ancha), Hardware de red Ejemplo Cableado, Tipos de conexiòn Puede ser a travèz de Lìneas telefonicas, Fibra òptica Permite una mejor Velocidad de conexiòn, Sistema operativo Se puede utilizar Linux, REDES DE COMPUTADORAS ventajas Permite compartir diferentes tipos de informaciòn, Tipos de conexiòn Puede ser a travèz de Fibra òptica, REDES DE COMPUTADORAS Utiliza Software de aplicaciones, Sistema operativo Se puede utilizar Windows, REDES DE COMPUTADORAS ventajas Facilita trasacciones comerciales, REDES DE COMPUTADORAS Se puede clasificar Red LAN, REDES DE COMPUTADORAS Consiste en Reconexiòn de computadoras