WARNING:
JavaScript is turned OFF. None of the links on this concept map will
work until it is reactivated.
If you need help turning JavaScript On, click here.
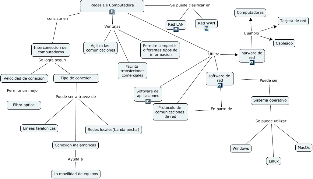
Este Cmap, tiene información relacionada con: Manuela Valencia Redes, Redes De Computadora consiste en Interconeccion de computadoras, Tipo de conexion Puede ser a travez de Redes locales(banda ancha), Redes De Computadora Se puede clasificar en Red WAN, Sistema operativo Se puede utilizar Windows, harware de red Ejemplo Computadoras, Redes De Computadora Ventajas Agiliza las comunicaciones, software de red Puede ser Sistema operativo, Protocolo de comunicaciones de red En parte de ????, Redes De Computadora Se puede clasificar en Red LAN, Conexion inalambricas Puede ser a travez de Redes locales(banda ancha), Redes De Computadora Utiliza Software de aplicaciones, Redes De Computadora Utiliza software de red, harware de red Ejemplo Cableado, Sistema operativo Se puede utilizar Linux, Redes De Computadora Ventajas Permite compartir diferentes tipos de informacion, harware de red Ejemplo Tarjeta de red, Tipo de conexion Puede ser a travez de Lineas telefonicas, Redes De Computadora Utiliza harware de red, Sistema operativo Se puede utilizar MacOs, Interconeccion de computadoras Se logra segun Tipo de conexion