WARNING:
JavaScript is turned OFF. None of the links on this concept map will
work until it is reactivated.
If you need help turning JavaScript On, click here.
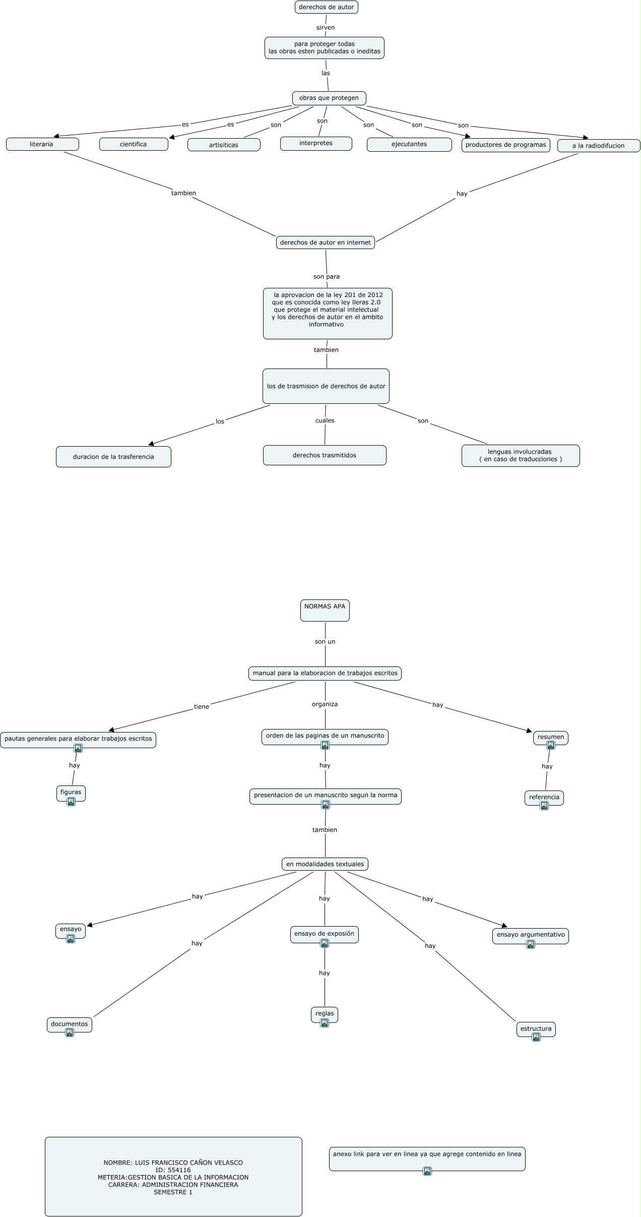
Este Cmap, tiene información relacionada con: GBI ACTIVIDAD 3, los de trasmision de derechos de autor cuales derechos trasmitidos, en modalidades textuales hay estructura, manual para la elaboracion de trabajos escritos tiene pautas generales para elaborar trabajos escritos, en modalidades textuales hay documentos, en modalidades textuales hay ensayo de exposión, literaria tambien derechos de autor en internet, derechos de autor sirven para proteger todas las obras esten publicadas o ineditas, a la radiodifucion hay derechos de autor en internet, obras que protegen es cientifica, obras que protegen son productores de programas, resumen hay referencia, orden de las paginas de un manuscrito hay presentacion de un manuscrito segun la norma, NORMAS APA son un manual para la elaboracion de trabajos escritos, obras que protegen son ejecutantes, en modalidades textuales hay ensayo, para proteger todas las obras esten publicadas o ineditas las obras que protegen, en modalidades textuales hay ensayo argumentativo, manual para la elaboracion de trabajos escritos hay resumen, presentacion de un manuscrito segun la norma tambien en modalidades textuales, obras que protegen son a la radiodifucion