WARNING:
JavaScript is turned OFF. None of the links on this concept map will
work until it is reactivated.
If you need help turning JavaScript On, click here.
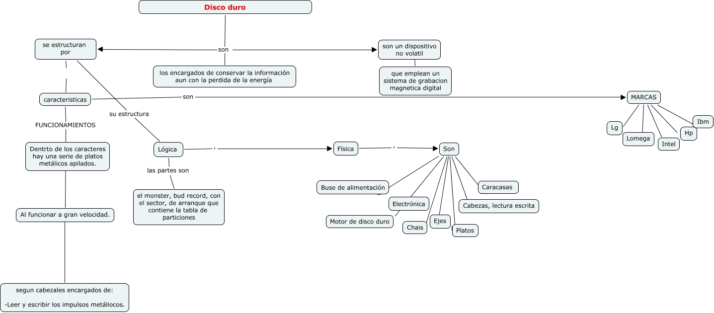
Este Cmap, tiene información relacionada con: disco duro, caracteristicas FUNCIONAMIENTOS Al funcionar a gran velocidad., MARCAS Lomega, MARCAS Ibm, caracteristicas son MARCAS, Son el Motor de disco duro, Son el Buse de alimentación, son un dispositivo no volatil ???? que emplean un sistema de grabacion magnetica digital, MARCAS Intel, Son el Chais, Disco duro son los encargados de conservar la información aun con la perdida de la energía, Física , Son, Al funcionar a gran velocidad. ???? segun cabezales encargados de: -Leer y escribir los impulsos metáliocos., MARCAS Hp, Disco duro son se estructuran por, Son los Platos, Son las Caracasas, MARCAS Lg, Son los Ejes, se estructuran por su estructura Lógica, se estructuran por caracteristicas