WARNING:
JavaScript is turned OFF. None of the links on this concept map will
work until it is reactivated.
If you need help turning JavaScript On, click here.
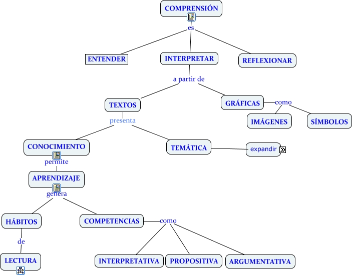
Este Cmap, tiene información relacionada con: COMPRENSIÓN, COMPRENSIÓN es ENTENDER, APRENDIZAJE genera HÁBITOS, GRÁFICAS como SÍMBOLOS, INTERPRETAR a partir de GRÁFICAS, TEMÁTICA relaciona APORTES, TEMÁTICA relaciona IDEAS, GRÁFICAS como IMÁGENES, COMPRENSIÓN es REFLEXIONAR, TEXTOS presenta CONOCIMIENTO, TEMÁTICA relaciona CONCEPTOS, HÁBITOS de LECTURA, INTERPRETAR a partir de TEXTOS, TEXTOS presenta TEMÁTICA, CONOCIMIENTO permite APRENDIZAJE, COMPETENCIAS como ARGUMENTATIVA, APRENDIZAJE genera COMPETENCIAS, COMPRENSIÓN es INTERPRETAR, COMPETENCIAS como INTERPRETATIVA, COMPETENCIAS como PROPOSITIVA