WARNING:
JavaScript is turned OFF. None of the links on this concept map will
work until it is reactivated.
If you need help turning JavaScript On, click here.
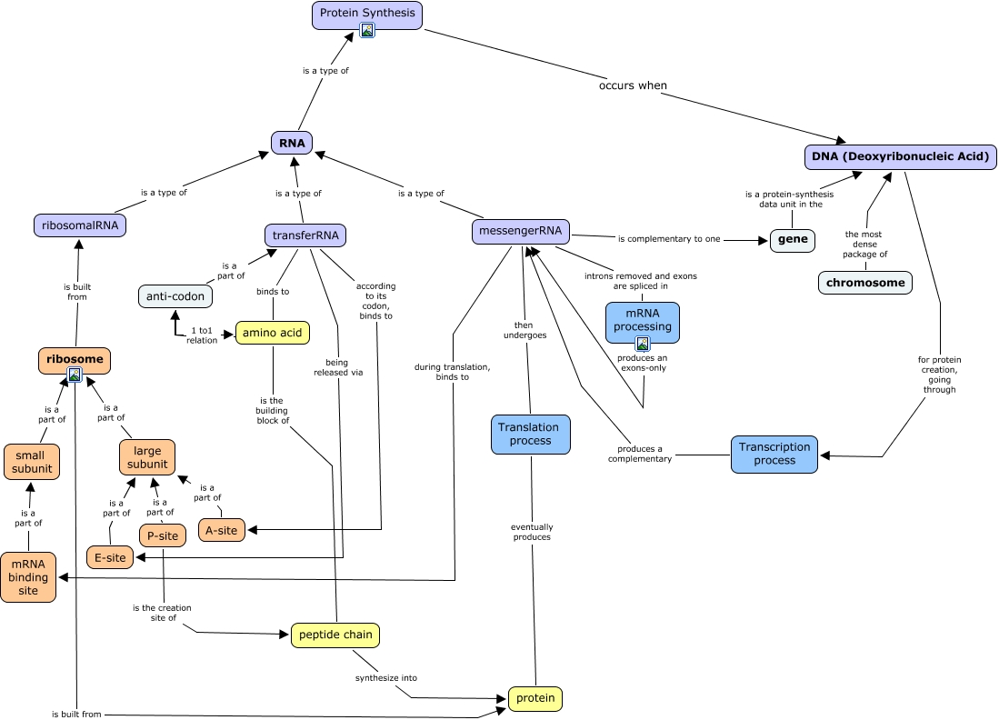
This Concept Map, created with IHMC CmapTools, has information related to: Protein synthesis, messengerRNA is complementary to one gene, mRNA processing produces an exons-only messengerRNA, messengerRNA during translation, binds to mRNA binding site, Transcription process produces a complementary messengerRNA, peptide chain synthesize into protein, anti-codon 1 to1 relation amino acid, ribosomalRNA is a type of RNA, messengerRNA introns removed and exons are spliced in mRNA processing, messengerRNA is a type of RNA, DNA (Deoxyribonucleic Acid) for protein creation, going through Transcription process, transferRNA is a type of RNA, gene is a protein-synthesis data unit in the DNA (Deoxyribonucleic Acid), chromosome the most dense package of DNA (Deoxyribonucleic Acid), mRNA binding site is a part of small subunit, anti-codon is a part of transferRNA, P-site is a part of large subunit, amino acid anti-codon, amino acid is the building block of peptide chain, ribosome is built from ribosomalRNA, transferRNA binds to amino acid