WARNING:
JavaScript is turned OFF. None of the links on this concept map will
work until it is reactivated.
If you need help turning JavaScript On, click here.
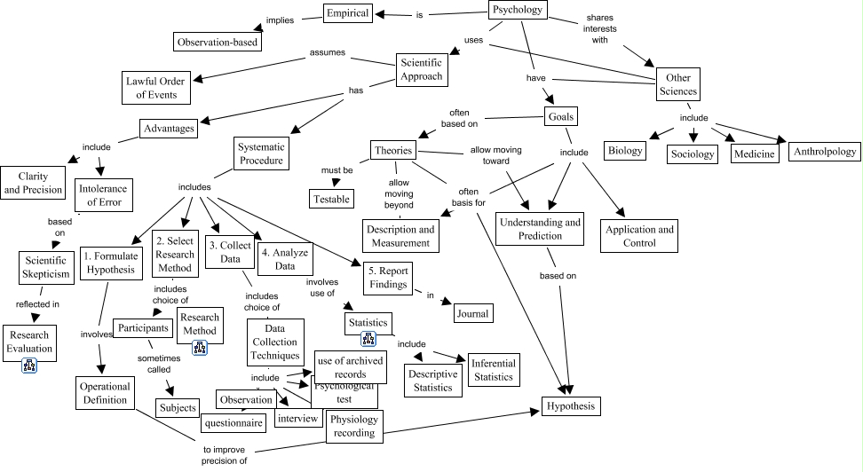
This Concept Map, created with IHMC CmapTools, has information related to: Research Method, Data Collection Techniques include use of archived records, Other Sciences include Anthrolpology, Theories allow moving toward Understanding and Prediction, Systematic Procedure includes 2. Select Research Method, Other Sciences have Goals, 5. Report Findings in Journal, Scientific Skepticism reflected in Research Evaluation, Data Collection Techniques include interview, 4. Analyze Data involves use of Statistics, Advantages include Clarity and Precision, 2. Select Research Method includes choice of Research Method, Data Collection Techniques include questionnaire, Psychology uses Scientific Approach, Goals include Description and Measurement, Theories often basis for Hypothesis, Psychology shares interests with Other Sciences, Systematic Procedure includes 3. Collect Data, Goals include Application and Control, Intolerance of Error based on Scientific Skepticism, Data Collection Techniques include Physiology recording