WARNING:
JavaScript is turned OFF. None of the links on this concept map will
work until it is reactivated.
If you need help turning JavaScript On, click here.
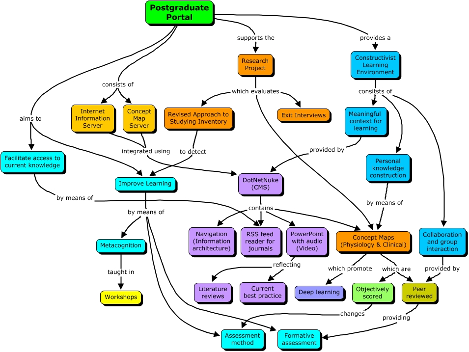
This Concept Map, created with IHMC CmapTools, has information related to: Postgraduate Portal, DotNetNuke (CMS) contains PowerPoint with audio (Video), Personal knowledge construction by means of Concept Maps (Physiology & Clinical), Constructivist Learning Environment consitsts of Collaboration and group interaction, Research Project which evaluates Concept Maps (Physiology & Clinical), DotNetNuke (CMS) contains RSS feed reader for journals, Constructivist Learning Environment consitsts of Meaningful context for learning, Research Project which evaluates Revised Approach to Studying Inventory, Peer reviewed providing Formative assessment, Postgraduate Portal consists of Concept Map Server, DotNetNuke (CMS) contains Navigation (Information architecture), Collaboration and group interaction provided by Peer reviewed, PowerPoint with audio (Video) reflecting Literature reviews, Postgraduate Portal aims to Improve Learning, Postgraduate Portal aims to Facilitate access to current knowledge, Meaningful context for learning provided by DotNetNuke (CMS), Concept Maps (Physiology & Clinical) which are Peer reviewed, Facilitate access to current knowledge by means of RSS feed reader for journals, Revised Approach to Studying Inventory to detect Improve Learning, Concept Maps (Physiology & Clinical) which are Objectively scored, Postgraduate Portal provides a Constructivist Learning Environment