WARNING:
JavaScript is turned OFF. None of the links on this concept map will
work until it is reactivated.
If you need help turning JavaScript On, click here.
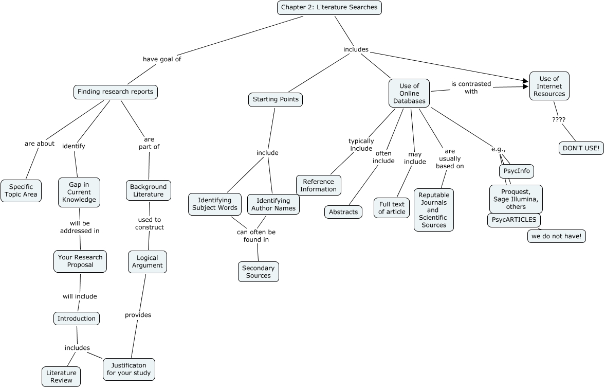
This Concept Map, created with IHMC CmapTools, has information related to: Literature search, Use of Internet Resources ???? DON'T USE!, Identifying Subject Words can often be found in Secondary Sources, Background Literature used to construct Logical Argument, Introduction includes Justificaton for your study, Starting Points include Identifying Subject Words, Chapter 2: Literature Searches includes Use of Online Databases, Introduction includes Literature Review, Use of Online Databases e.g., Proquest, Sage Illumina, others, Use of Online Databases may include Full text of article, Chapter 2: Literature Searches includes Use of Internet Resources, Starting Points include Identifying Author Names, Use of Online Databases often include Abstracts, Chapter 2: Literature Searches have goal of Finding research reports, PsycARTICLES ???? we do not have!, Gap in Current Knowledge will be addressed in Your Research Proposal, Use of Online Databases e.g., PsycARTICLES, Use of Online Databases are usually based on Reputable Journals and Scientific Sources, Use of Online Databases e.g., PsycInfo, Your Research Proposal will include Introduction, Logical Argument provides Justificaton for your study