WARNING:
JavaScript is turned OFF. None of the links on this concept map will
work until it is reactivated.
If you need help turning JavaScript On, click here.
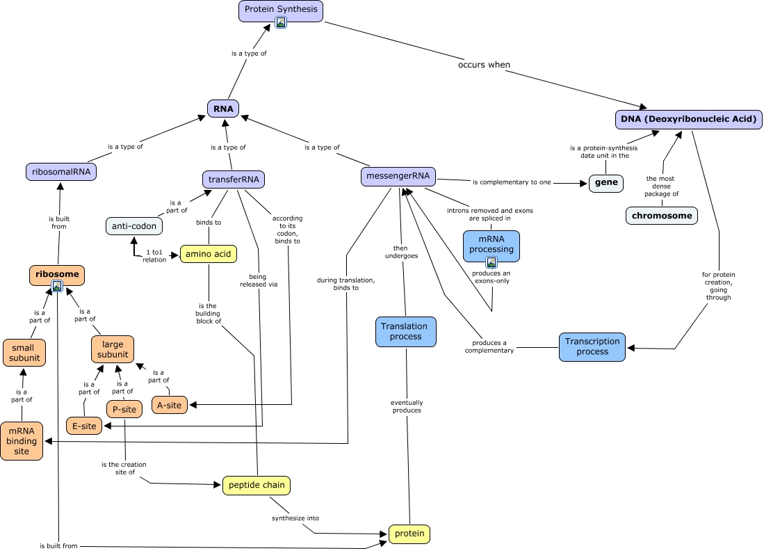
This Concept Map, created with IHMC CmapTools, has information related to: Protein synthesis, anti-codon is a part of transferRNA, mRNA processing produces an exons-only messengerRNA, P-site is a part of large subunit, ribosomalRNA is a type of RNA, ribosome is built from protein, gene is a protein-synthesis data unit in the DNA (Deoxyribonucleic Acid), messengerRNA introns removed and exons are spliced in mRNA processing, amino acid is the building block of peptide chain, Transcription process produces a complementary messengerRNA, Translation process eventually produces protein, large subunit is a part of ribosome, messengerRNA during translation, binds to mRNA binding site, mRNA binding site is a part of small subunit, P-site is the creation site of peptide chain, messengerRNA is a type of RNA, A-site is a part of large subunit, small subunit is a part of ribosome, Protein Synthesis occurs when DNA (Deoxyribonucleic Acid), amino acid anti-codon, ribosome is built from ribosomalRNA