WARNING:
JavaScript is turned OFF. None of the links on this concept map will
work until it is reactivated.
If you need help turning JavaScript On, click here.
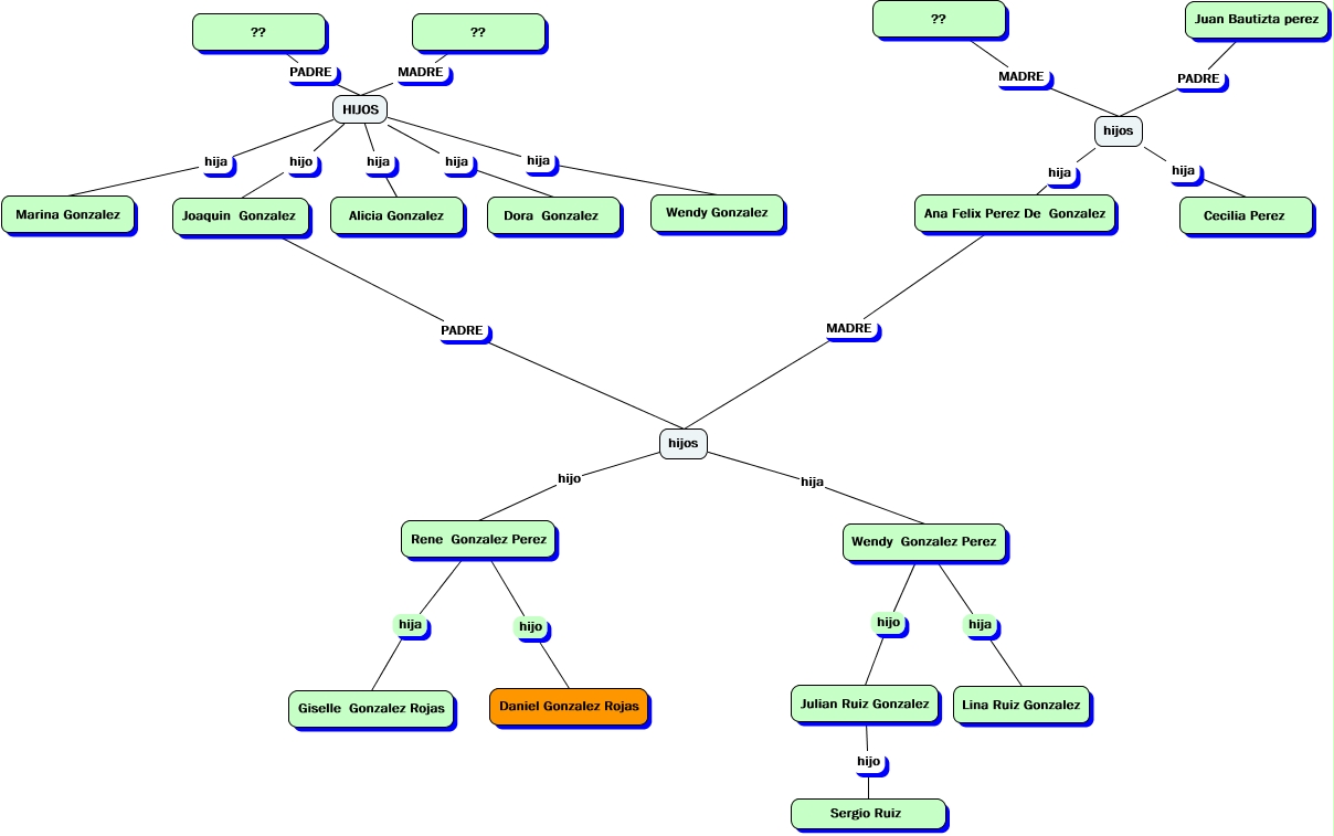
Este Cmap, tiene información relacionada con: PARTE DEL PAPA, Juan Bautizta perez PADRE hijos, Rene Gonzalez Perez hijo Daniel Gonzalez Rojas, HIJOS hija Wendy Gonzalez, Rene Gonzalez Perez hija Giselle Gonzalez Rojas, hijos hija Ana Felix Perez De Gonzalez, HIJOS hija Dora Gonzalez, HIJOS hija Alicia Gonzalez, hijos hija Cecilia Perez, ?? MADRE HIJOS, Wendy Gonzalez Perez hijo Julian Ruiz Gonzalez, Wendy Gonzalez Perez hija Lina Ruiz Gonzalez, HIJOS hijo Joaquin Gonzalez, Julian Ruiz Gonzalez hijo Sergio Ruiz, ?? MADRE hijos, hijos hijo Rene Gonzalez Perez, ?? PADRE HIJOS, hijos hija Wendy Gonzalez Perez, HIJOS hija Marina Gonzalez, Joaquin Gonzalez PADRE hijos, Ana Felix Perez De Gonzalez MADRE hijos