WARNING:
JavaScript is turned OFF. None of the links on this concept map will
work until it is reactivated.
If you need help turning JavaScript On, click here.
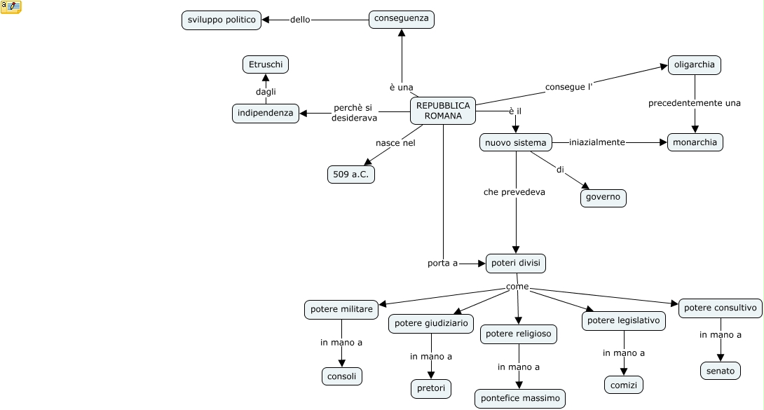
Questa Cmap, creata con IHMC CmapTools, contiene informazioni relative a: Inizio della repubblica romana ebad, REPUBBLICA ROMANA perchè si desiderava indipendenza, nuovo sistema di governo, poteri divisi come potere religioso, nuovo sistema iniazialmente monarchia, oligarchia precedentemente una monarchia, conseguenza dello sviluppo politico, potere giudiziario in mano a pretori, potere consultivo in mano a senato, potere religioso in mano a pontefice massimo, REPUBBLICA ROMANA nasce nel 509 a.C., REPUBBLICA ROMANA è una conseguenza, potere legislativo in mano a comizi, REPUBBLICA ROMANA porta a poteri divisi, poteri divisi come potere consultivo, poteri divisi come potere giudiziario, REPUBBLICA ROMANA è il nuovo sistema, poteri divisi come potere legislativo, REPUBBLICA ROMANA consegue l' oligarchia, nuovo sistema che prevedeva poteri divisi, indipendenza dagli Etruschi