WARNING:
JavaScript is turned OFF. None of the links on this concept map will
work until it is reactivated.
If you need help turning JavaScript On, click here.
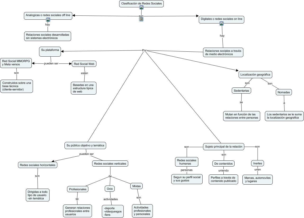
Este Cmap, tiene información relacionada con: Rede sociales cmap, Redes sociales verticales de Profesionales, Sujeto principal de la relación son Inertes, Su público objetivo y temática pueden ser Redes sociales horizontales, Digitales o redes sociales on line hay Relaciones sociales a través de medio electrónicos, Su plataforma pueden ser Red Social Web, Su público objetivo y temática pueden ser Redes sociales verticales, Red Social MMORPG y Meta versos son Construidos sobre una base técnica (cliente-servidor), Ocio actividades -deporte -videojuesgos -fans, Redes sociales humanas personas Segun su perfil social y sus gustos, Localización geográfica son Sedentarias, Localización geográfica son Nomadas, Relaciones sociales a través de medio electrónicos Por Localización geográfica, Sedentarias se Mutan en función de las relaciones entre personas, Nomadas a Los sedentarios se le suma la localización geografica, Mixtas son Actividades profesionales y personales, Redes sociales verticales de Mixtas, Clasificación de Redes Sociales son Analogicas o redes sociales off line, Sujeto principal de la relación son Redes sociales humanas, Su plataforma pueden ser Red Social MMORPG y Meta versos, Sujeto principal de la relación son De contenidos